Skip to main content
Intended for healthcare professionals

Abstract

Objective:

To identify key RNA-binding proteins (RBPs) associated with breast cancer (BRCA) prognosis and to construct an RBP-based prognostic scoring model and clinical nomogram. Additionally, to explore the functional role of RPL9 in BRCA cell proliferation and apoptosis.

Introduction:

Breast cancer is a molecularly heterogeneous malignancy in which posttranscriptional dysregulation contributes significantly to tumor progression. RNAbinding proteins regulate multiple steps of RNA metabolism and have emerged as promising prognostic biomarkers and therapeutic targets in BRCA.

Methods:

RNA-sequencing data and clinical information of BRCA patients were obtained from TCGA. Differential expressions, Cox, and LASSO regression analyses were performed to identify prognosis-related RBPs and establish a risk scoring model. A clinical nomogram integrating the model with clinicopathological features was generated. Tumor mutational burden (TMB), tumor immune microenvironment (TIME), and immune checkpoint expression were analyzed between risk groups. Functional assays, including CCK-8 proliferation and flow cytometry–based apoptosis analyses, were conducted in BRCA cell lines to determine the role of RPL9.

Results:

Nine prognosis-related RBPs were identified and used to construct the RBPbased prognostic scoring model, which effectively predicted 3-, 5-, and 9-year survival outcomes. The model remained robust in an external validation cohort. A clinical nomogram based on the model showed strong predictive performance. High-risk patients displayed higher TMB, lower immune scores, reduced CD8⁺ T-cell infiltration, and decreased immune checkpoint expression. RPL9 was markedly downregulated in BRCA tissues and cells, and RPL9 overexpression inhibited cell proliferation and significantly increased apoptosis, supporting its tumor-suppressive role.

Conclusion:

We identified and constructed a 9-RBP based scoring model and a clinical prognostic nomogram for accurately predicting the survival probability and assessing the tumor microenvironment of patients with BRCA. Moreover, our findings firstly demonstrated that RPL9 downregulation correlated with poor clinical outcomes and functionally drives tumor cell proliferation, establishing it as a potential therapeutic target and prognostic biomarker for BRCA.

Introduction

Breast cancer (BRCA) is a molecularly heterogeneous tumor that currently accounts for approximately 32% of all newly diagnosed malignancies among females, surpassing lung cancer as the most prevalent cancer in women worldwide.1,2 Emerging studies indicate that post-transcriptional dysregulation constitutes a major source of its genetic complexity.3,4 Among these regulators, RNA-binding proteins (RBPs) orchestrate RNA splicing, stability, localization, and translation, thereby rewiring oncogenic programs across BRCA subtypes. Increasing evidence shows that RBPs dysregulation is pervasive in BRCA and tracks hallmarks such as proliferation, EMT, stemness, and therapy resistance, highlighting RBPs as actionable biomarkers and targets.5
RBPs are highly conserved important regulatory proteins required for maintaining the life cycle.6 In total, 1542 RBPs have been discovered, of which around 60% of RBPs are expressed in a tissue-specific manner. RBPs bind to various RNA types (rRNA, ncRNA, snRNA, miRNA, mRNA, tRNA, and snoRNA) to form nuclear RNA complexes. These complexes perform several roles like stabilization, transportation, translation, splicing, and degradation of RNA. In addition, they are key post-transcriptional regulators of gene expression in cells.7,8 RBPs participate in almost all PTGR processes to determine the fate and functions of each transcript in cells.9,10 Aberrations in RBPs could alter RNA metabolism, transcriptome, and proteome of cells, which in turn, affects the growth, proliferative, and invasive capacities of cells.8 Mounting evidence has shown the significant involvement of RBPs in cancer progression and patient prognosis.10 Post-translational modifications and disorders of RBPs can not only increase oncogene expression but also promote tumorigenesis via the mechanism of decreasing the expression of tumor suppressor genes. HuR is an RBP that promotes tumorigenesis, which alters the stability of mRNAs and enhances cell proliferation and metastasis in gastric cancer.11 A study has shown that MEX3A, a RBP, can independently determine the clinical course of BRCA, and the prognosis of patients expressing high levels of MEX3A is poor.12 ZMAT3, another RBP, inhibits the expression of tumor suppressor genes like p53 by directly modulating exon inclusion in transcripts encoding p53 inhibitor proteins like MDM4 and MDM2.13 These studies have enhanced our understanding of RBPs; however, only a few studies have determined the significance of RBPs in predicting the prognosis of patients with BRCA. With the growing understanding of molecular oncology, therapy selection in BRCA increasingly relies on predictive biomarkers.14,15 Beyond the classical evaluation of ER/PR and HER2, emerging immune-related biomarkers have expanded the use of immune checkpoint inhibitors (ICIs) in early triple-negative breast cancer (TNBC). Landmark neoadjuvant trials—KEYNOTE-522, IMpassion031, and GeparNUEVO—have confirmed the clinical benefit of adding ICIs to chemotherapy and emphasized the ongoing refinement of PD-L1 status, TMB, and tumor-infiltrating lymphocytes (TILs) as predictors of therapeutic response.16 Safety and adherence concerns of neoadjuvant chemo-immunotherapy have been systematically evaluated, revealing higher rates of grade 3–4 adverse events compared with chemotherapy alone, thereby underscoring the importance of toxicity monitoring in biomarker-defined patients.17 In later-line settings, antibody–drug conjugates (ADCs) have reshaped the treatment landscape; notably, sacituzumab govitecan, a TROP2-directed ADC, has demonstrated real-world efficacy consistent with pivotal trials, highlighting the value of target expression and resistance mechanisms in guiding therapeutic choice.18 Moreover, systemic host factors such as chronic inflammation, metabolic syndrome, and cancer cachexia burden (e.g. Cachexia Index (CXI)) are increasingly recognized as contextual determinants of treatment tolerance and outcomes, supporting a holistic, biomarker-integrated approach to BRCA management.19,20
Therefore, in this study, we comprehensively analyzed RBPs using RNAsequencing (RNAseq) and clinical data of patients with BRCA from the Cancer Genome Atlas (TCGA; https://portal.gdc.cancer.gov/) database. We performed differential expression and survival analyses to screen RBPs to construct an RBP-based scoring model. Furthermore, we developed a clinical prognostic nomogram based on the RBP-based scoring model and clinical characteristics for predicting the patient’s survival outcomes. We determined the significance of the clinical prognostic nomogram for predicting the prognosis of patients with BRCA. Meanwhile, we also explored the expression and function of screened RBP, RPL9, in BRCA, hoping to identify novel diagnostic biomarker and therapeutic target for patients with BRCA. Finally, we analyzed the correlations between the scoring model and the tumor immune microenvironment (TIME) of patients with BRCA.

Materials and methods

Data acquisition

RNA-seq, somatic mutation, and clinical characteristics of 1085 female BRCA patients and 113 matched para-cancer samples were obtained from The Cancer Genome Atlas (TCGA) database. The TCGA-BRCA cohort encompasses a broad and representative spectrum of molecular subtypes (Luminal A, Luminal B, HER2-enriched, and Basal-like/triple-negative) and clinical stages (I–IV), thereby reflecting the realworld heterogeneity and epidemiological distribution of breast cancer. The majority of cases belonged to Luminal A and Luminal B subtypes, consistent with their natural prevalence, while other subtypes and advanced-stage samples were also adequately represented. To ensure data quality and consistency, only female patients diagnosed with primary BRCA who had complete RNA-seq profiles and comprehensive clinical information (including age, TNM stage, and overall survival time and status) were included. Samples lacking survival data, incomplete clinicopathological information, or low sequencing quality were excluded. Metastatic tumor samples, and duplicates were also removed. After stringent quality control, 1084 BRCA tumor samples and 113 matched adjacent normal tissues were retained for analysis. Moreover, all expression profiles were normalized to transcripts per million (TPM) and adjusted for batch effects using the “ComBat” function in the sva R package. To construct a robust prognostic model, (Least Absolute Shrinkage and Selection Operator) (LASSO) regression analysis with 10-fold cross-validation was applied to the TCGA-BRCA training cohort. The LASSO method was chosen because it simultaneously performs variable selection and regularization, effectively reducing the dimensionality of high-throughput RNA-seq data while preventing overfitting. In contrast to ridge regression, which only shrinks coefficient magnitude, or elastic net, which balances L1 and L2 penalties, LASSO generates sparse solutions by setting uninformative gene coefficients to zero, thus producing a concise and biologically interpretable gene signature. The 10-fold cross-validation (CV) strategy was selected because it achieves an optimal balance between bias and variance and has been extensively validated in highdimensional transcriptomic modeling. This approach enables each sample to serve as both training and testing data across iterations, ensuring model stability, robustness, and generalizability while maintaining computational efficiency. Therefore, the use of both LASSO regression and 10-fold CV was methodologically justified rather than arbitrary, providing a statistically sound foundation for constructing the RBP-based prognostic scoring model. The GSE1456 dataset obtained from the Gene Expression Omnibus Database (GEO, https://www.ncbi.nlm.nih.gov/geo/) was used for validation, which contained data on clinical characteristics and gene expression of 159 patients with BRCA.21,22 The RBPs were selected based on a previous study.7

Screening of RBPs

The log-rank test and univariate Cox regression analyses were conducted to calculate hazard ratios (HRs), 95% confidence intervals (CIs), and P-values of all genes, as well as identify prognosis-related genes (with P < 0.05) based on the RNA-seq and clinical data of patients in TCGA-BRCA cohort. The “survival” R package (https://CRAN.R-project.org/package=survival) and the “survminer” package (https://CRAN.R-project.org/package=survminer) was used to perform the analysis. We used the limma R package (version 3.40.2) to compare the RNA-seq data of 113 para-cancer and 1084 BRCA samples. Moderated t-tests were applied, and all P-values were adjusted for multiple testing using the Benjamini–Hochberg (BH) method to control the false discovery rate. RBPs with an adjusted P-value (FDR) < 0.05 and |log₂ fold change (log₂FC)| > 1.5 were considered significantly differentially expressed. This approach ensures robust detection of genuine differential expression while minimizing false positives in large-scale transcriptomic comparisons.23 Positive and negative values of log2(FC) indicate upregulated and downregulated genes, respectively. The prognosis-related differentially expressed RBPs were identified by screening prognosis-related genes, differentially expressed genes (DEGs), and 1542 RBPs.

Gene ontology (GO) and Kyoto encyclopedia of genes and genomes (KEGG) pathway enrichment analysis

We performed GO enrichment analysis (www.geneontology.org) to fully annotate RBPs functions like molecular functions (MF), biological pathways (BP), and cellular components (CC). KEGG pathway enrichment analysis (www.genome.jp/keg) was used to identify biological pathways enriched by RBPs. GO and KEGG enrichment analyses were performed using the “clusterProfiler” R package,24,25 and the threshold set for identifying significance enrichment was “adjusted P < 0.05.” The “ggplot2 (https://CRAN.R-project.org/package=survival)” and the “GOplot (https://CRAN.Rproject.org/package=GOplot)” packages were used to plot maps for representing the results of enrichment analysis.

Establishment of the RBP-based scoring model

We used algorithms like “LASSO regression analysis” to select differentially expressed RBPs from the RNA-seq and clinical data of 1085 patients from the TCGA-BRCA cohort. LASSO regression analysis with 10-fold cross-validation was used to establish an RBP-based scoring model for predicting patient prognosis. The LASSO method was chosen because it simultaneously performs variable selection and regularization, effectively reducing the dimensionality of high-throughput RNA-seq data while preventing model overfitting. Unlike ridge regression, which only shrinks coefficients, or elastic net, which combines L1 and L2 penalties, LASSO generates sparse solutions by setting uninformative gene coefficients to zero, thereby yielding a concise and interpretable prognostic signature.
The 10-fold CV strategy was selected because it provides an optimal balance between bias and variance and has been widely validated in similar high-dimensional transcriptomic studies. This configuration allows each sample to be used for both training and testing across iterations, ensuring model stability, robustness, and generalizability while maintaining computational efficiency. The choice of 10 folds was therefore methodologically justified rather than arbitrary.
The risk score was calculated as follows:
RiskScore=β1×exp1+β2×exp2++βi×exp
where β = the coefficient of RBPs. exp = the expression levels of RBPs.
Furthermore, the median risk score was set as the cutoff value to divide the patients with BRCA into high- and low-risk subgroups. Kaplan-Meier (KM) survival analysis was used to determine the performance of the RBP-based scoring model in predicting prognosis. The difference in overall survival (OS) and median survival time was compared in patients of the two subgroups. The differences in clinical characteristics like tumor size, node metastasis, and distant metastasis of patients in the two subgroups were compared. Univariate Cox regression analysis and the log-rank test were used for calculating HR, 95% CI, and P-values. The “survival” R package was used to plot KM survival curves. The “ggplot” R package was used to create the scatter plots of risk scores, heatmaps of RBP gene expression, and subgroup comparison plots. The “time ROC” R package was used to create the time-dependent ROC curves.26

Verification of the RBP-based scoring model

To comprehensively evaluate the generalizability, stability, and reproducibility of the RBP-based prognostic model, we employed a two-step validation strategy. First, internal 10-fold cross-validation was performed during LASSO regression in the TCGA-BRCA training cohort to ensure optimal feature selection, minimize overfitting, and confirm internal consistency. Second, the finalized model was independently validated using the external GSE1456 dataset (n = 159) obtained from the GEO database. The risk scores of patients in the validation cohort were calculated using the same coefficients derived from the TCGA-BRCA cohort without retraining. The model’s predictive performance was then evaluated through Kaplan–Meier survival analysis and time-dependent receiver operating characteristic (ROC) curve analysis. The consistent separation of high- and low-risk groups, together with comparable AUC values in both the training and validation cohorts, confirmed the robustness, stability, and reproducibility of the RBP-based scoring model. We calculated the risk score of the patient according to the risk scoring model. The median risk score was set as the cutoff value for classifying the patients into high- and low-risk subgroups. The difference in survival of patients in both subgroups was validated. The median cutoff was chosen as it provides a data-driven, non-parametric, and model-independent threshold, ensuring balanced sample sizes and minimizing bias or overfitting. Although alternative approaches, such as maximally selected rank statistics (MaxStat) or ROC-based methods, can determine data-specific optimal cutoffs, these approaches may yield unstable thresholds across independent datasets. The use of the median value therefore ensured consistency, reproducibility, and comparability between the TCGA-BRCA training and GSE1456 validation cohorts.

Construction of protein-protein interaction (PPI) network

The Search Tool for the Retrieval of Interacting Genes/Proteins STRING database (https://string-db.org) was used to analyze the PPIs between the RBPs of the scoring model. The analysis of functional PPIs will provide insights into the intrinsic functions of the model and aid in identifying functional associations between proteins at the genome level. Cytoscape 3.9.0 (https://cytoscape.org/) software was used for network visualization and enrichment analysis of the results obtained using the STRING database.

Establishment of a clinical prognostic nomogram

We used Cox regression analyses for screening clinical features associated with the patient’s survival. These clinical features were used to construct a clinical prognostic nomogram for predicting the 3-, 5-, and 9-year survival of patients with BRCA. We plotted calibration curves to estimate the accuracy of the clinical prognostic nomogram for predicting the survival rates of patients with the actual survival rates of the patients. We used the “rms (https://CRAN.R-project.org/package=rms)” and the “survival” packages for constructing the clinical prognostic nomogram and plotting the calibration curves.

Analyzing the Human protein atlas (HPA) database

We determined the expression of nine prognosis-related differentially expressed RBPs in patients with BRCA using the HPA database (https://www.proteinatlas.org/). The “KM Plotter (https://kmplot.com/analysis/)” was used to determine the roles of nine prognosis-related differentially expressed RBPs in patients’ prognoses.27

Immunohistochemical (IHC) experiments

Paraffin-embedded tissue blocks were sectioned into 5 μm-thick slices. The sections were sequentially immersed in Xylene I and Xylene II for 20 min each. Subsequently, the sections were dehydrated through a graded alcohol series by incubating 100%, 95%, and 90% ethanol for 10 min each. Antigen retrieval was performed by submerging the sections in EDTA antigen retrieval buffer followed by high-temperature microwave treatment for 25 min. The sections were then rinsed with phosphate-buffered saline (PBS). Next, 100 μL of bovine serum albumin (BSA) solution was applied to each section for blocking at room temperature for 30 min. Diluted primary antibody was added to the tissue sections and incubated at room temperature for 1.5 h. A secondary antibody was subsequently applied, and the slides were incubated for 45 min at room temperature. Prepared 3,3′-diaminobenzidine (DAB) solution was applied to the sections and incubated for 3–5 min. The sections were counterstained with hematoxylin via dropwise application for 2–5 min, followed by immersion in hydrochloric acid-alcohol for 10–20 s. Finally, the sections were rehydrated through a reverse graded alcohol series for 15 min each and cleared in Xylene II and Xylene I for 5 min each. The slides were mounted with neutral balsam for microscopic analysis.

Reverse transcription quantitative polymerase chain reaction (RT-qPCR) analysis

RT-qPCR was executed to measure AIMP2 and RPL9 mRNA expression levels in clinical BRCA tissue samples. Total RNA was extracted from the tissue samples utilizing TRIzol reagent (Invitrogen). Complementary DNA was generated utilizing the PrimeScript RT Reagent Kit (TaKaRa, Japan). RT-qPCR was then performed with ChamQ Universal SYBR qPCR Master Mix (Vazyme Biotech Co., Ltd, Nanjing, China) and specific primers on an ABI 7500 HT system. The mRNA expression levels were determined using the 2−ΔΔCT method. GAPDH was employed as a normalization control. The primer sequences used in RT-qPCR are provided in Table 1.
Table 1. The sequences of primers.
Gene nameSequences
AIMP2Forward5′-TGGCTCGCTGGGAATGAACTC-3′
Reverse5′-TGGCTGGCACTGTCACACTG-3′
RPL9Forward5′-ATGAGACCAGGTGTTGCTTGTTC-3′
Reverse5′-TTTAACTGTTGTGGCTTGCTGAATC-3′
GAPDHForward5′-AGGTCGGTGTGAACGGATTTG-3′
Reverse5′-GTAGACCATGTAGTTGAGGTCA-3′

Western blot analysis

Total protein was procured from cells utilizing radioimmunoprecipitation assay lysis buffer (Beyotime) comprising protease inhibitor (HY-K0010; MCE), phosphatase inhibitor (HY-K0021; MCE), and phenylmethylsulfonyl fluoride (Beyotime, Shanghai, China). The protein content was determined utilizing the Pierce bicinchoninic acid Protein Assay Kit (Thermo Fisher Scientific, Waltham, MA) according to the manufacturer’s protocol. The proteins underwent separation through 10% sodium dodecyl sulfate-polyacrylamide gel electrophoresis and were transferred onto polyvinylidene difluoride membranes (Merck, China) by electrophoresis. The membranes were blocked with 5% BSA (Servicebio, China) to prevent non-specific binding, succeeded by washing steps. The membranes underwent overnight incubation with primary antibodies at 4°C. Following washing, the membranes were treated with horseradish peroxidase-conjugated goat anti-rabbit (1:10,000, Abcam, ab6789) or goat anti-mouse (1:10,000, Abcam, ab6721) immunoglobulin G antibodies for 1.5 hours. Immunoreactive bands were visualized using enhanced chemiluminescence. Primary antibodies, Anti-AIMP2 Rabbit Polyclonal Antibody (HA500461) was purchased from HuaAn Biological Technology Co., Ltd. RPL9 Monoclonal antibody (68054-1-Ig) and anti-Beta Tubulin (66009-1-Ig), were obtained from Proteintech Technology (Proteintech, China).

Cell lines and cell culture

The BRCA cell lines and the human normal mammary epithelial cell line MCF10A are widely utilized human cellular models. The breast cancer cell lines ZR-75-1, MCF7, JIMT-1, MDA-MB-231, MDA-MB-468, and SK-BR-3 were procured from the Cell Bank of the Chinese Academy of Sciences (Shanghai, China). MCF10A cells were obtained from Procell Life Science & Technology Co., Ltd. (Wuhan, China). Human BRCA cells were cultured in L15, DMEM, 1640, or McCoy’s 5A medium (BasalMedia, Shanghai, China) supplemented with 10% fetal bovine serum (FBS; Sigma-Aldrich, Uruguayan) and 1% penicillin-streptomycin (HyClone, Logan, USA) at 37°C under 5% CO2. MCF10A cells were maintained in MCF10A-specific complete growth medium, composed of DMEM/F12 basal medium, 5% horse serum (HS), 20 ng/mL epidermal growth factor (EGF), 0.5 μg/mL hydrocortisone, 10 μg/mL insulin, and 1% nonessential amino acids (NEAA).

Cell transfection

RPL9-targeting siRNA and normal control (NC) siRNA were purchased from Obio Technology (Shanghai, China). The sequence for RPL9-targeting siRNA was 5’-CAGCAAGCCACAACAGUUATT-3’, and for NC siRNA was 5’-UUCUCCGAACGUGUCACGUTT-3’. The information for RPL9 overexpression vector was: pLV[Exp]-CMV>hRPL9[NM_001024921.4]-EF1A>GFP:T2A:Puro-WPRE, which was purchased from Hunan Haixing Biotechnology Co., Ltd (Hunan, China). As for the specific transfection process: Related BRCA cells were trypsinized, centrifuged, and uniformy seeded into a six well plate. The transfection was performed via transfection reagent Lipofectamine™ 3000 (Thermo Fisher Scientific, #L3000008), following the instructions.

CCK-8 cell proliferation assay

Cell proliferation was assessed using the Cell Counting Kit-8 (CCK-8; Biosharp, BS350A) essay to determine the effect of RPL9 expression on BRCA cell growth. Both MCF7 (luminal A) and JIMT-1 (HER2-positive) cell lines were used to ensure that the results were reproducible across different BRCA subtypes. Cells with RPL9 overexpression (OE) or RPL9 knockdown (siRNA), along with corresponding control groups, were seeded into 96-well plates at a density of 5 × 103 cells/well. Cell viability was recorded at 0, 24, 48, 72, and 96 hours after seeding by adding 10 µL of CCK-8 solution per well and incubating for 2 hours at 37 °C. The absorbance of 450 nm was measured using a microplate reader, and data were collected from at least three independent biological replicates. The proliferation curves were plotted relative to the 0-h optical density, and statistical significance was analyzed using T-test.

Calculation of tumor mutational burden

TMB was calculated for each patient in the TCGA-BRCA cohort using the “maftools” R package based on somatic mutation data obtained from the TCGA database.28 TMB was defined as the total number of nonsynonymous somatic mutations (including single-nucleotide variants, insertions, and deletions) per million bases within the coding region of the genome, normalized to mutations per mega base (mut/Mb) following the TCGA bioinformatics workflow.29 To ensure comparability across samples, mutations with low sequencing quality or noncoding variants were excluded. The median TMB value of the entire cohort was used as the cutoff threshold to classify patients into high-TMB and low-TMB groups. Similarly, the median risk score derived from the RBP-based prognostic model was employed to define high- and low-risk subgroups. Correlation and survival analyses were subsequently conducted to explore the relationships between TMB and risk scores. The mutation landscape of BRCA samples was visualized using a waterfall plot.

Comprehensive analysis of TIME

TIME is primarily composed of stromal and immune cells. The “Estimation of STromal and Immune cells in MAlignant Tumor tissues using Expression data (ESTIMATE; https://R-Forge.R-project.org/projects/estimate/)” R package30 was used to evaluate TME and calculate immune, ESTIMATE, and stromal scores of all patients with BRCA. The “single-sample gene set enrichment analysis” was performed using the “Gene Set Variation Analysis” R package30 to quantify the relative abundance of the infiltration of 28 types of immune cells in TME. We used the “Cell-type Identification by Estimating Relative Subsets of RNA Transcripts (CIBERSORT)” algorithm to further characterize the infiltration levels of 22 immune cell types in tumors. The gene expression data of patients with BRCA were imported to the CIBERSORTx website (https://cibersortx.stanford.edu/) for calculation, and the relative scores of 22 types of immune cell infiltrating tumors of patients in the subgroups were compared. Immune checkpoint molecules and immune functions influence the patient’s response to immunotherapy. Therefore, for the purpose of assessing the impact of the risk scores of patients on immunotherapy, we compared differences in immune functions and immune checkpoints among patients in both subgroups. In addition, to assess potential heterogeneity within the high- and low-risk groups, we examined the diversity of immune and stromal cell infiltration patterns, immune checkpoint expression, and ESTIMATE-derived scores within each subgroup. This approach enabled us to evaluate whether biological variability within the subgroups could influence the robustness of the RBP-based scoring model.

Flow cytometry–based apoptosis analysis

Apoptosis was assessed using Annexin V–FITC/PI staining (Vazyme, A211-01) according to the manufacturer’s protocol. After transfection, cells were harvested, washed twice with cold PBS, resuspended in binding buffer, and stained with Annexin V–FITC and propidium iodide for 15 min at room temperature in the dark. Samples were analyzed on a BD FACSCanto II flow cytometer, and data were processed using FlowJo software. Early and late apoptotic cell populations were quantified.

Statistical analysis

The R package (version 4) was used for statistical analysis and data visualization. We used the Kruskal-Wallis or Wilcoxon signed-rank test to analyze data that did not fit a normal distribution or had clear variances. Cox regression models were used to perform univariate and multivariate Cox regression analyses. To verify model validity, the proportional hazards (PH) assumption was assessed using Schoenfeld residuals through the cox.zph function in the “survival” R package. No significant violations of the PH assumption were observed (global test P > 0.05), indicating that the estimated hazard ratios remained constant over time. We used the log-rank tests to assess the survival differences. Spearman’s rank correlation test was used for analyzing the correlations between risk score and infiltrating immune cells.

Results

Identifying prognosis-related differentially expressed RBPs

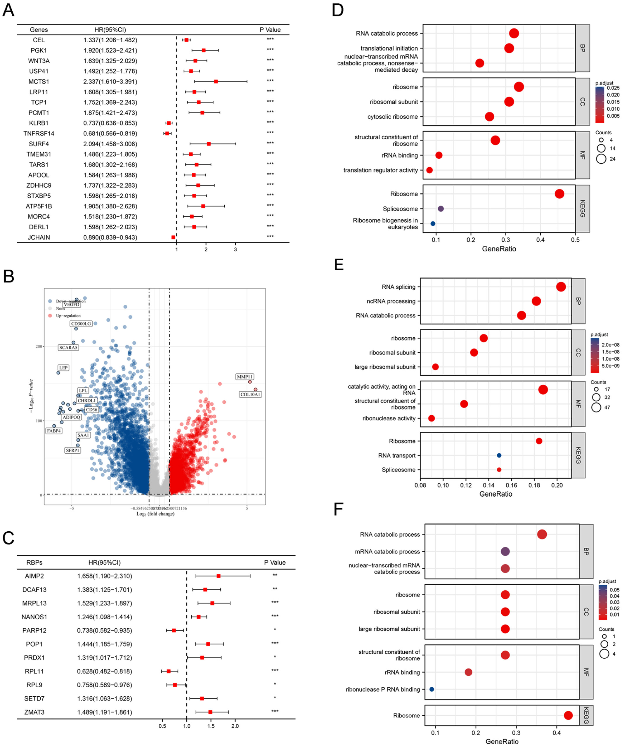
We obtained 973 prognosis-related differentially expressed RBPs after analyzing RNAseq data of patients with BRCA. A forest plot was constructed using the top 20 prognosis-related RBPs based on their HR (Figure 1A). After differential expression analysis, we obtained 5456 DEGs (2079 upregulated and 3377 downregulated DEGs; Figure 1B). Finally, we identified 11 prognosis-related and differentially expressed RBPs (Supplementary figure 1). Figure 1C shows a forest plot of 11 prognosis-related differentially expressed RBPs. GO enrichment analysis was performed on these RBPs. The results revealed that 75 prognosis-related RBPs were enriched in BP terms associated with the initiation of translation, RNA catabolic process, and nuclear-transcribed mRNA catabolic process. The prognosis-related RBPs were mainly enriched in CC terms associated with ribosomal subunits, ribosomes, and the cytosolic ribosome. The prognosis-related RBPs were enriched in MF terms related to rRNA binding, structural constituents of ribosomes, and translation regulator activity. The prognosis-related RBPs were enriched in the KEGG pathways associated with ribosomes, spliceosomes, and ribosome biogenesis in eukaryotes (Figure 1D). Overall, 246 differentially expressed RBPs enriched BP terms associated with RNA splicing, ncRNA processing, and RNA catabolic process; the CC terms associated with ribosomal subunits, ribosomes, and large ribosomal subunits; and the MF terms associated with catalytic activity, structural constituents of ribosomes, acting on RNA, and ribonuclease activity. These differentially expressed RBPs enriched the KEGG pathways associated with ribosomes, spliceosomes, and RNA transportation (Figure 1E). Specifically, the 11 prognosis-related differentially expressed RBPs were enriched in BP associated with RNA and mRNA catabolic process and nuclear-transcribed mRNA. These genes were enriched in CC terms associated with ribosomes, ribosomal and large ribosomal subunits. These 11 prognosis-related differentially expressed RBPs were enriched primarily in MFs associated with a structural constituent of ribosomes, rRNA binding, and ribonuclease P RNA binding. Furthermore, 11 prognosis-related differentially expressed RBPs were enriched in the KEGG pathways associated with ribosomes (Figure 1F).
Figure 1. Identification and functional enrichment analysis of prognosis-related differentially expressed RBPs in BRCA. (A) The forest plot shows the top 20 prognosis-related differentially expressed RBPs. (B) The volcano plot shows upregulated and small bars of DEGs. (C) The forest plot shows 11 prognosis-related differentially expressed RBPs; Functional enrichment analysis results (D) 75 prognosis-related RBPs, (E) 246 differentially expressed RBPs, and (F) 9 prognosis-related differentially expressed RBPs.

Establishment of the RBP-based scoring model

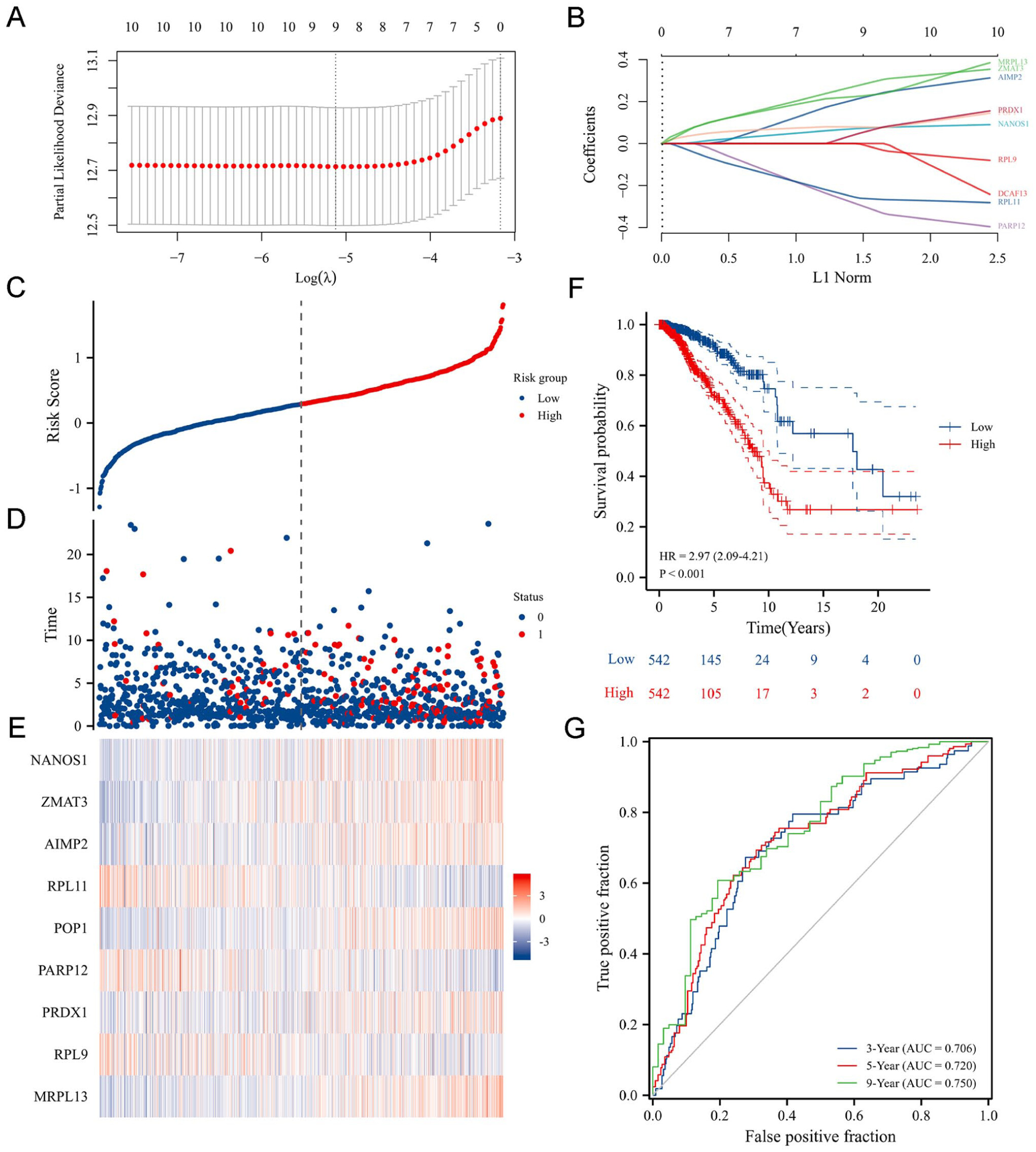
We performed LASSO COX regression analysis on 11 prognosis-related differentially expressed RBPs. Finally, a total of nine prognosis-related differentially expressed RBPs were identified, and their coefficients were screened (Figure 2A and B). The formula for calculating the risk score:
Riskscore=(0.2907×ZMAT3expressionlevel)+(0.2313×MRPL13expressionlevel)+(0.2272×AIMP2expressionlevel)+(0.0778×POP1expressionlevel)+(0.0743×NANOS1expressionlevel)+(0.0628×PRDX1expressionlevel)+(0.0162×RPL9expressionlevel)+(0.2634×RPL11expressionlevel)+(0.3114×PARP12expressionlevel).
The median risk scores were set as the cutoff value for classifying the patients with BRCA into the high- and low-risk subgroups. Figure 2C shows the risk scores, and Figure 2D shows the survival status of all patients with BRCA. The expression profiles of the nine prognosis-related differentially expressed RBPs are shown in Figure 2E. KM survival analysis showed significantly shorter OS and median survival of patients with high-risk scores compared to patients with low-risk scores (Figure 2F).
Figure 2. Construction and evaluation of the RBP-based scoring model. (A) The tuning parameter selection via 10-fold cross-validation in the LASSO regression analysis. (B) LASSO coefficient profiles of nine prognosis-related differentially expressed RBPs. (C) Risk score distribution in patients with BRCA. (D) Survival status of patients with BRCA. (E) Heatmap shows the expression pattern of nine prognosis-related differentially expressed RBPs in patients with BRCA. (F) KM survival curve of patients in the RBP-based scoring model subgroups. (G) ROC curves of the RBP-based scoring models for 3-, 5-, and 9-years postoperative OS of patients with BRCA.
Additionally, the area under the ROC curve (AUC) value of survival of patients for the 3-year period was 0.706, 0.72 for the 5-year period, and 0.75 for the 9-year period (Figure 2G). Univariate and multivariate Cox regression analyses of the scoring model for clinical prognostic correlations further showed that the RBP-based scoring model was an independent prognostic, predictive factor for the OS of patients with BRCA (Table 2). The proportional hazards assumption for each variable and the overall Cox model was examined using Schoenfeld residuals and no significant deviations were detected, supporting the model’s reliability.
Table 2. Univariate and multivariate COX regression analysis of clinical characteristics.
Clinical characteristicsNumUnivariateMultivariate
Hazard ratio (95% CI)p-ValueHazard ratio (95% CI)p-Value
Age10841.031 (1.018–1.043)<0.0011.021 (1.002–1.040)0.030
T1081    
T1278
T26271.332 (0.887–2.001)0.1670.690 (0.307–1.549)0.368
T31371.599 (0.949–2.695)0.0780.631 (0.226–1.760)0.379
T4394.146 (2.232–7.703)<0.0010.850 (0.242–2.991)0.800
N1064    
N0510
N13581.916 (1.300–2.824)0.0010.995 (0.515–1.922)0.989
N21192.754 (1.647–4.602)<0.0011.044 (0.309–3.527)0.944
N3774.116 (2.276–7.447)<0.0011.353 (0.435–4.215)0.602
M924    
M0903
M1214.456 (2.626–7.561)<0.00133.818 (5.076–225.306)<0.001
Risk score10843.314 (2.369–4.635)<0.0012.506 (1.555–4.039)<0.001

Validation of the RBP-based scoring model

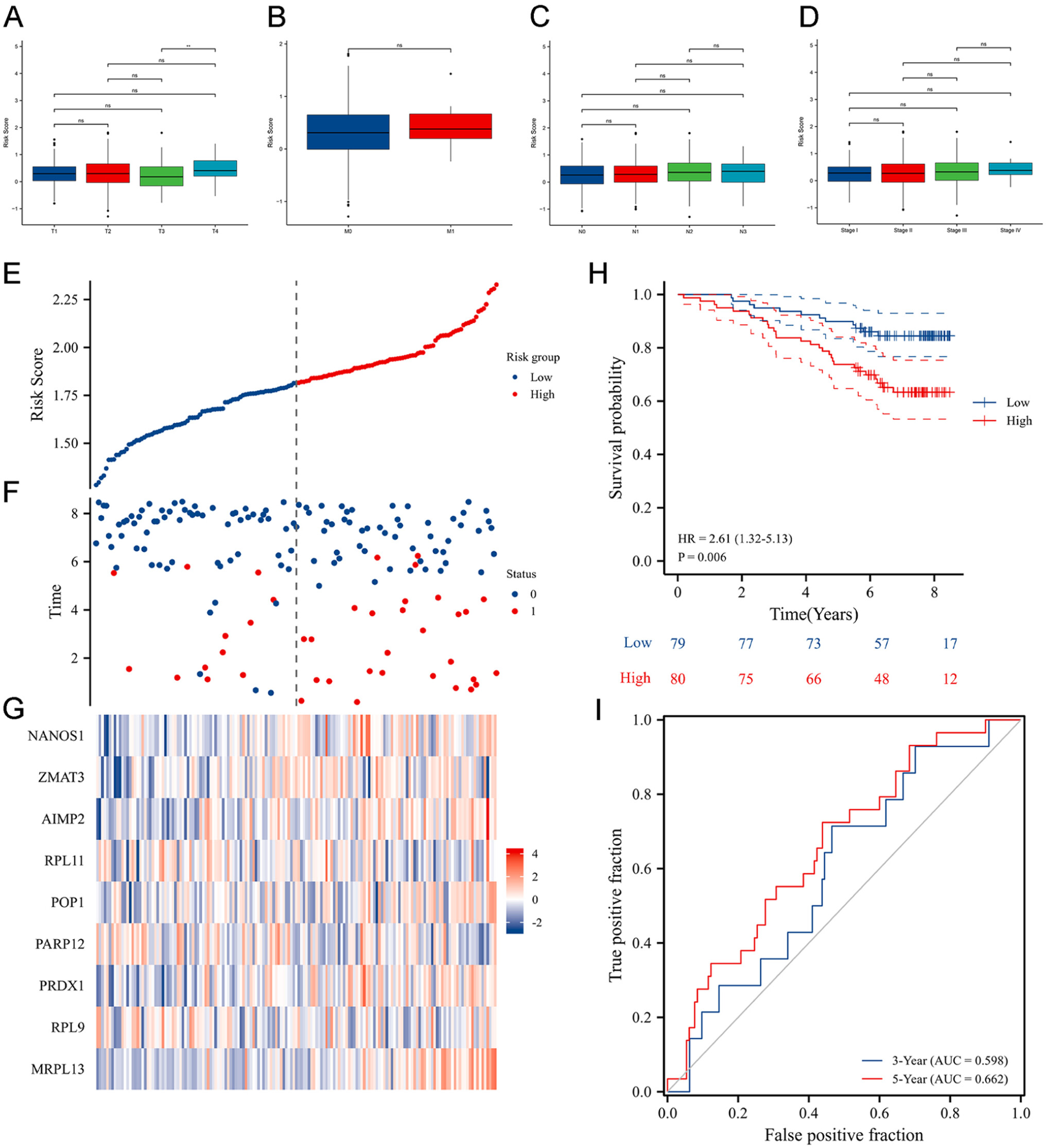
Following internal 10-fold cross-validation in the TCGA-BRCA training cohort, the RBP-based scoring model was externally validated in the independent GSE1456 dataset to assess its predictive stability and generalizability. Firstly, we observed no significant difference in the risk scores among patients in these subgroups based on the different clinical characteristics (T, N, M, and TNM stages). Thus, the RBP-based scoring model may be an independent prognostic factor equal to the existing TNM stage of BRCA (Figure 3A–D). Furthermore, in the validation cohort (GSE1456), the risk score of all patients was calculated using the RBP-based scoring model formula. The median risk score was set as a cutoff value for dividing the patients into two subgroups, i.e., high- and low-risk subgroups equally. Figure 3E shows the risk score, and Figure 3F shows the survival status of all patients. Figure 3G shows the expression profiles of nine prognosis-related differentially expressed RBPs. Similarly, KM survival analysis showed significant differences in the survival of patients of the subgroups in the validation cohort (GSE1456). ROC analysis also revealed that the performance of the RBP-based scoring model in predicting the patient’s survival was good (Figure 3H - I).
Figure 3. Differences in risk scores of patients in subgroups of different clinicopathological parameters and validation of the RBP-based scoring model. Differences in scores between (A) T, (B) N, (C) M, and (D) TNM stage subgroups. (E) Distribution of risk scores in patients in the validation cohort. (F) Survival status of patients in the validation cohort. (G) Heatmap shows the expression pattern of nine prognosis-related differentially expressed RBPs in patients in the validation cohort. (H) The RBP-based scoring model to validate KM survival analysis among the cohort subgroups. (I) ROC curves show the 3- and 5-year postoperative OS of patients using the RBP-based scoring model.
ns: p > 0.05. *p < 0.05. **p < 0.01. ***p < 0.001.

Establishment of a clinical prognostic nomogram

Further, we constructed a clinical prognostic nomogram for accurately predicting the OS of patients with BRCA. Cox regression analysis (Table 2) was used to identify clinical characteristics like the patient’s age, the size of the tumor, lymph node, and distant metastasis, along with prognostic significance. These clinical characteristics were integrated with the RBP-based scoring model for constructing the clinical prognostic nomogram. This nomogram could predict the 3-, 5-, and 9-year probability of postoperative survival of patients based on the total score (Figure 4A). The calibration curves showed that the clinical prognostic nomogram could accurately predict the patient’s survival, consistent with the recorded actual survival outcomes (Figure 4B). The concordance index was 0.759 (0.736–0.782). Together, this indicates that the validity of the clinical prognostic nomogram to predict survival was good.
Figure 4. Construction of a clinical prognostic nomogram for breast cancer and analysis of the expression and prognostic value of nine key RBPs. (A) Clinical prognostic nomogram based on RBP-based scoring model and multiple clinical characteristics. (B) Calibration curves for 3-, 5-, and 9-year periods postoperatively. (C) PPI network construction of prognosis-related differentially expressed RBPs. (D) GO, and KEGG functional enrichment analysis results of prognosis-related differentially expressed RBPs. (E) Immunohistochemistry results of the eight prognosis-related differentially expressed RBPs based on the HPA database. (F–N) KM survival analysis of the nine prognosis-related differentially expressed RBPs in patients with BRCA.

Construction of PPI network and functional enrichment analysis

Cytoscape 3.9.0 software based on the STRING database was used to create the PPI network of RBPs for investigating the roles of the nine prognosis-related differentially expressed RBPs in BRCA. Figure 4C shows the PPI network of RBPs containing 90 nodes and 687 edges. Further, the functional enrichment analysis results revealed that the proteins were primarily enriched in tRNA 5′-leader removal, tRNA 5′end processing, ribosomal subunit, ncRNA 5′-end processing, the structural constituents of ribosomes, multimeric ribonuclease P complex, the ribosomes, ribonuclease P RNA binding, ribosome biogenesis ribonuclease P activity, and RNA transport in eukaryotes (Figure 4D).

Determining the expression and prognostic values of the nine prognosis-related differentially expressed RBPs in BRCA

The expression pattern of nine prognosis-related differentially expressed RBPs were validated using the HPA database. However, POP1 IHC staining results were not available in this database. Figure 4E shows the immunohistochemical staining of the remaining eight RBPs in normal tissues and the tissues of patients with BRCA. KM survival analysis was also conducted to determine the significance of the nine prognosis-related differentially expressed RBPs in predicting patients’ prognosis. The results revealed that, except for ZMAT3, a close correlation was observed between the other eight prognosis-related differentially expressed RBPs and the OS of patients with BRCA (Figure 4F–N).

RPL9, a kind of key RBP, is downregulated in BRCA and suppresses the proliferative capacity of BRCA cells

Through a systematic review of differentially expressed RBPs with significant prognostic values and existing literature, we preliminarily identified two understudied key molecules in breast cancer: AIMP2 and RPL9. Using fresh clinical specimens, we first validated the expression levels of AIMP2 and RPL9 in breast cancer tissues and paired adjacent normal tissues. IHC and RT-qPCR analyses revealed that AIMP2 expression was significantly elevated in tumor tissues compared to normal tissues both at protein and RNA levels, whereas RPL9 exhibited the opposite expression pattern (Figure 5(a)–(c)). Subsequent validation across multiple breast cancer cell lines via Western blotting confirmed that AIMP2 protein levels were markedly increased in BRCA cells relative to the normal mammary epithelial cell line MCF-10A, while RPL9 expression was consistently reduced (Figure 5(d)). For these two genes, in this study, we will mainly explore the roles of RPL9 in BRCA. In the future, we will also further explore the function of AIMP2 in the malignant development of BRCA. Meanwhile, a comprehensive literature review also revealed no prior studies investigating RPL9 in BRCA.
Figure 5. RPL9 is downregulated in BRCA and suppresses cell proliferation while promoting apoptosis in BRCA cells. (A) Representative IHC images showing AIMP2 and RPL9 expressions in BRCA and adjacent normal tissues. (Left: ×200 magnification; Right: ×400 magnification). (B–C) mRNA expression levels of AIMP2 and RPL9 in 11 pairs of clinical BRCA tissues. (D) Expression of AIMP2 and RPL9 in human normal mammary cell line MCF10A and BRCA cell lines (ZR-75-1, MCF7, JIMT-1, MDA-MB-231, MDA-MB-468, and SKBR-3). (E–F) Validation of successful overexpression of RPL9 in BRCA cell lines MCF7 and JIMT-1. (G–H) CCK-8 assays demonstrated that RPL9 overexpression significantly inhibited the proliferation capacity of MCF7 and JIMT-1 BRCA cells. (I–J) RPL9 overexpression significantly increased the proportion of apoptotic cells in MCF7 and JIMT-1 BRCA cells.
All experiments were performed with three independent biological replicates (n = 3). Error bars represent mean ± SD.
ns: p > 0.05, *p < 0.05, **p < 0.01, ***p < 0.001.
Based on these findings, we selected RPL9 as the research target to investigate its functional impact on BRCA cell proliferation. We successfully generated RPL9-overexpression (OE) and RPL9-silence models in MCF7 and JIMT1 BRCA cell lines. The efficiency of RPL9 overexpression and silence was confirmed both at RNA and protein levels (Figure 5E-F, Supplemental figure 2A-B). CCK-8 proliferation assays demonstrated that RPL9 overexpression significantly inhibited the proliferative capacity of MCF7 and JIMT1 cells (Figure 5G-H), whereas RPL9 silence further promoted cell proliferation (Supplemental Figure 2C-D), with statistically significant differences observed in all experiments. Moreover, to further verify the functional impact of RPL9 beyond proliferation, we performed flow cytometry–based apoptosis assays in MCF7 and JIMT1 cells. The results showed that RPL9 overexpression significantly increased the proportion of apoptotic cells in both cell lines (Figure 5I-J). These findings indicate that RPL9 not only suppresses proliferation but also promotes apoptosis, supporting its tumor-suppressive role in breast cancer.

Relationships between the RBP-based scoring model and TMB

We further calculated the TMB in all included patients, and the results revealed higher TMB levels in patients within the high-risk subgroup (Figure 6A). Additionally, the results revealed a positive correlation between the risk scores and TMB (Figure 6B). The waterfall plot shows the mutation landscape of patients. The top five mutated genes were TP53, TTN, PIK3CA, CDH1, and GATA3. The most common somatic mutations were observed in TP53 (Figure 6C). Subsequently, KM survival analysis showed a significant difference (P = 0.032) in the survival of patients in both subgroups (Figure 6D). These results indicated that RBP-based scoring model was related with TMB, we could further explore the deep regulation mechanisms in the future.
Figure 6. TMB in patients of high- and low-risk subgroups. (A) Differences in TMB in patients of the high- and low-risk subgroups. (B) Correlations between TMB and the risk scores. (C) The top 20 mutated genes in BRCA. (D) KM survival analysis based on TMB.
ns: p > 0.05, *p < 0.05, **p < 0.01, ***p < 0.001.

Analysis of tumor microenvironment heterogeneity and immune checkpoint associations in BRCA based on risk scoring models

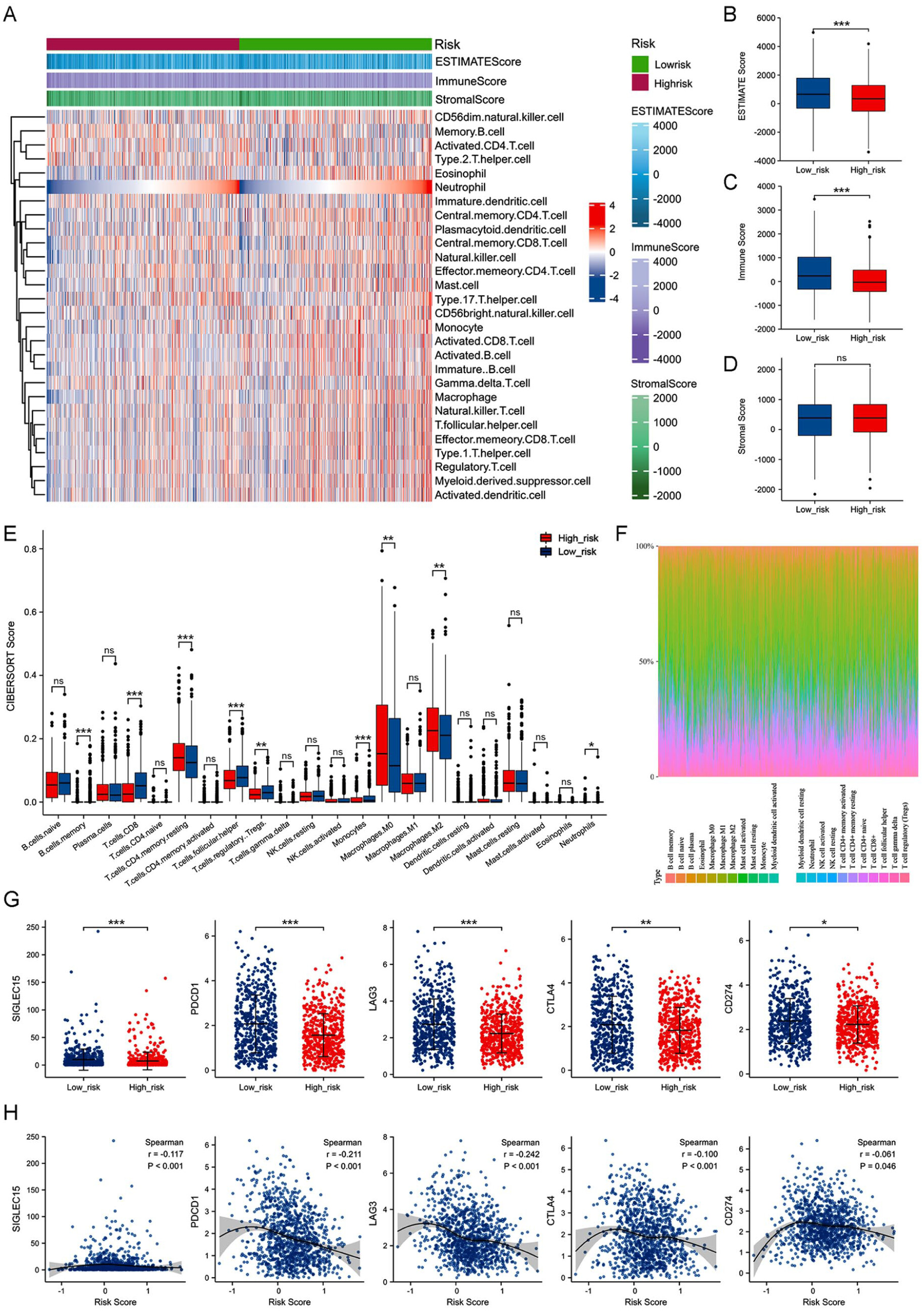
The stromal and immune cells of TME significantly impact the progression and treatment of cancers as well as the patient’s clinical outcomes.3133 The heatmap shows the immune and stromal scores as well as the infiltration of 28 immune cell types in all patients with BRCA (Figure 7A). The immune scores between the two subgroups were significantly different. Further, the immune scores of patients in the high-risk subgroup were lower (Figure 7B-C). Figure 7D shows that the stromal scores of patients in both subgroups were not significantly different. Additionally, CIBERSORTx was used for calculating the infiltration of 22 immune cell types. The levels of monocytes, T regulatory cells, CD8+, and follicular helper T cells were lower in patients in high-risk than in the low-risk subgroups. On the contrary, in patients in the low-risk subgroup, the levels of CD4 memory resting T cells and M0, as well as M2 macrophages, were low (Figure 7E). The immune cell profiles show a % abundance of immune cells infiltrating the tumors of patients with BRCA (Figure 7F). We further determined the correlations between the RBP-based scoring model and the expression of the immune checkpoint genes. The results showed a negative correlation between the RBP-based scoring model and immune checkpoint genes like SIGLEC15, PDCD1, LAG3, CD274, and CTLA4 (Figure 7G-H).
Figure 7. Comprehensive analysis of tumor microenvironment heterogeneity and immune checkpoint associations in BRCA based on risk scoring models. (A) Stromal scores, immune scores, and the infiltration of immune cells in TME in BRCA. (B) Differences between ESTIMATE and risk scores. (C) Differences between immune and risk scores. (D) Differences between stromal and risk scores. (E) Differences in immune cell infiltration in patients in the high- and low-risk subgroups. (F) Heatmap shows the proportion of immune cell infiltration in BRCA. (G) Differences in immune checkpoints in patients of the RBP-based scoring model subgroups. (H) The scatter plot shows the correlation between risk scores and immune checkpoints expression.
ns: p > 0.05, *p < 0.05, **p < 0.01, ***p < 0.001.

Discussion

The incidences and mortalities related to BRCA are highest in women among all cancers worldwide.2 BRCA is a highly heterogeneous tumor; therefore, clinical characteristics like the patient’s age, clinical stage, and tumor classification could predict the prognosis of patients with BRCA.34 However, these characteristics fail to accurately predict the patient’s prognosis. The advent of high-throughput omics data and bioinformatics technologies has allowed us to screen and identify factors that can predict patient prognosis at the molecular level in an accurate manner. Furthermore, an ideal prognostic model or biomarkers can aid in predicting the survival of patients. Recent studies have shown a close correlation between RBPs and BRCA development and progression. In fact, studies have demonstrated the involvement of RBPs in several processes like angiogenesis, apoptosis, invasion, migration, and metastasis of cancer cells.3538
In this study, we have integrated gene expression and clinical data of patients in the TCGA-BRCA cohort and identified 11 prognosis-related differentially expressed RBPs. We screened nine prognosis-related differentially expressed RBPs using LASSO regression analysis, and an RBP-based scoring model was constructed for predicting the OS of patients with BRCA. Based on the RBP-based scoring model, the survival analysis results revealed significant differences in the OS of patients in both subgroups. The survival of patients in the low-risk subgroup was better compared to the high-risk subgroup. ROC curves showed that the RBP-based scoring model has better accuracy in predicting the OS of patients with a higher confidence interval. The AUC values were >0.7 for 3-, 5-, and 9-years postoperative survival of patients. Our results indicated that the RBP-based scoring model accurately predicted patient’s survival. The performance of our model was comparable to the predictive performance of TNM staging in BRCA. In addition, the validation cohort further confirmed the accuracy of the RBP-based scoring model. Meanwhile, we also constructed a prognostic prediction nomogram. Compared to a single clinicopathological parameter, the clinical nomogram constructed using the RBP-based scoring model and multiple clinical characteristics could more effectively and precisely predict the prognosis of patients with BRCA. To contextualize performance, our RBP-based signature yielded time-dependent ROC’s AUCs of 0.706, 0.720, and 0.750 for 3-, 5-, and 9-year OS in TCGA-BRCA, with consistent KM separation and external reproduction. These values are comparable to representative m6A-related lncRNA models (AUC = 0.772 in training and 0.698 in validation),39 immune-related signatures that can achieve higher short-term AUCs in TNBC (e.g., 1-, 3-, and 5-year AUCs of 0.835, 0.852, and 0.843),40 and metabolism-based models reporting overall AUC ≈ 0.75 (e.g., 0.756; 1-year 0.792; 5-year 0.776) with external validation.41 For broader reference, clinicopathologic nomograms frequently show C-indices around 0.74–0.81 in breast cancer cohorts (e.g., 0.759, 95% CI 0.715–0.802; and 0.767, 95% CI 0.751–0.775), supporting that our discrimination metrics lie within the expected range for contemporary prognostic tools while adding biological interpretability through RBP-driven pathways.42
As for the nine prognosis-related differentially expressed RBPs which play significant roles in tumorigenesis, a study has shown the involvement of AIMP2 in regulating cell death43 and has anti-proliferative activity. AIMP2 attenuates the growth of cells by triggering cell cycle arrest via the TGF-β signaling pathway. Additionally, AIMP2 activates the p53 and TNF-α apoptosis pathway to promote cell death.44 Besides, tumor tissues harbor AIMP2 splice variants that disrupt normal AIMP2 function and induce tumorigenesis.45 Another study has shown that in hepatocellular carcinoma, the deficiency of PARP12 promotes cell migration, invasion, and metastasis.46 The prognosis of patients with BRCA with high MRPL13 expression was poorer. MRPL13 could promote proliferation, migration, and epithelial-mesenchymal transition of BRCA cells via the PI3K-AKT-mTOR pathway.47,48 PRDX1 also plays several roles in BRCA. PRDX1 inhibits tumorigenesis by binding to PTEN, thereby preventing the inactivation of PTEN via oxidation.49 Further, PRDX1 suppresses the activation phenotype of fibroblasts in mammary glands via regulating the JNK kinase signaling.50 In addition, under oxidative stress, PRDX1-overexpressing NK cells show strong anti-tumor activity in BRCA cells.51 The knockdown of RPL9 expression inactivates the Id-1/NF-κB signaling pathway, thus attenuating the growth of colon cancer cells.52 A study has shown the involvement of RPL11 in the MDM2-p53 signaling pathway. MDM2 binds to RPL11, inactivates MDM2, and activates p53, thereby inhibiting tumorigenesis and cancer progression.53 ZMAT3 is an important RNA splicing and homeostasis regulator. As an important downstream splicing regulator of p53, ZMAT3 plays an important role in p53-mediated tumor suppression.54 In particular, our study is the first to report the critical roles of the RPL9 in both BRCA prognosis and its anti-proliferative capacity of BRCA cells.
Accumulating evidence suggests that RPL9 may exert diverse biological functions depending on tumor type and cellular context. In colorectal carcinoma, RPL9 overexpression has been linked to enhanced proliferation and migration through activation of the Id-1/NF-κB pathway, where its knockdown suppresses xenograft growth and downregulates pro-survival signaling.52 Similar oncogenic implications were observed in glioma and hepatocellular carcinoma, in which RPL9 upregulation correlated with advanced TNM stage and poor survival, suggesting that RPL9 may facilitate ribosomal biogenesis and translational efficiency in rapidly proliferating cells.55,56 In contrast, studies on B-cell acute lymphoblastic leukemia have shown that RPL9 suppresses leukemia progression by inducing nucleolar stress and mitochondrial dysfunction, suggesting that it may exert tumor-suppressive effects through ribosomal stress and p53 activation.57 These seemingly contradictory observations indicate that RPL9’s function is context-dependent, potentially influenced by tissue-specific metabolic demand and the balance between ribosomal protein–mediated p53 stabilization and NF-κB–driven proliferation.5860 Given the established crosstalk between the p53 and NF-κB pathways, the balance regulated by RPL9 could represent a crucial checkpoint in tumor cell fate. Mechanistically, the loss of RPL9 may compromise ribosomal integrity and induce ribosomal stress, leading to the sequestration of MDM2 and subsequent stabilization and activation of p53, which triggers transcription of pro-apoptotic genes such as BAX, PUMA, and NOXA.53,59 Conversely, RPL9 deficiency may also disrupt the translation of key regulators involved in cell-cycle control and DNA repair, resulting in uncontrolled proliferation and genomic instability. In addition, accumulating evidence suggests that RPL9 modulates NF-κB signaling, where reduced RPL9 expression leads to sustained NF-κB activation and upregulation of anti-apoptotic genes (BCL2, XIAP, MCL1), while RPL9 restoration can suppress this pathway, thereby enhancing apoptosis and growth inhibition.52,61 Beyond transcriptional regulation, RPL9 may influence mitochondrial homeostasis and oxidative stress. Depletion of RPL9 has been linked to mitochondrial dysfunction, excessive reactive oxygen species (ROS) accumulation, and metabolic reprogramming favoring tumor survival.57,58,62 Therefore, RPL9 may act as a multifaceted regulator that integrates ribosomal biogenesis stress responses, mitochondrial stability, and inflammatory signaling, collectively constraining malignant progression in BRCA. Future investigations employing rescue experiments, pathway inhibition assays, and co-immunoprecipitation of RPL9 with MDM2 or NF-κB subunits will be critical to verify these proposed mechanisms and delineate the precise molecular circuitry underlying RPL9-mediated tumor suppression.
Collectively, these nine RBPs demonstrate mechanistic links to the biological hallmarks of BRCA. MRPL13 and AIMP2 promote tumor growth and epithelial–mesenchymal transition via activation of the PI3K–AKT–mTOR and TGF-β/p53 signaling pathways, whereas PRDX1 maintains redox homeostasis and suppresses tumorigenesis by stabilizing PTEN activity. ZMAT3 and RPL11 function as critical downstream regulators of the p53 axis, and their dysregulation may impair apoptosis and genomic stability. In contrast, RPL9 exhibits tumor-suppressive properties, as confirmed by our functional assays, while PARP12 inhibits migration and metastasis in multiple cancers. POP1 and NANOS1 are RNA-processing factors implicated in stemness and cellular differentiation. These complementary oncogenic and tumor-suppressive roles collectively enhance the biological plausibility and predictive robustness of the RBP-based prognostic model, which integrates distinct facets of post-transcriptional regulation, metabolic adaptation, and stress response pathways relevant to BRCA progression.
Genetic mutations play a significant role in tumorigenesis. Our results show that patients in the high-risk subgroup had a higher TMB, and the number of gene mutations increases as the risk score increase. TP53, PIK3CA, TTN, CDH1, and GATA3 were the top five frequently mutated genes in patients with BRCA. Studies have shown mutations in TP53 in several cancers, including BRCA. During DNA damage, TP53 halts the cell cycle process; however, if TP53 is mutated, the cell cycle does not halt, even in case of damage, and the mutated DNA continues to replicate, which leads to uncontrolled cell proliferation and tumorigenesis.63 Our results confirmed that the prognosis of patients in the high-risk and high-TMB subgroups was poor.
TME is composed of various cells like proliferating tumor cells, surrounding stromal cells, infiltrating immune cells, and inflammatory molecules. Studies have shown the significance of TME in tumorigenesis.61,62,64 Our results revealed differences in immune scores and the expression of immune checkpoint genes in the TME of patients in both subgroups. Beyond inter-group differences, we also evaluated the potential heterogeneity within each subgroup. The distribution of immune and stromal components, as well as immune checkpoint expression, varied among patients within both the high- and low-risk groups, indicating that the RBP-based scoring model captures intrinsic biological diversity rather than reflecting a single subtype bias. Moreover, the model’s consistent prognostic performance in the external validation cohort further demonstrates its robustness and applicability across heterogeneous patient populations. The immune scores of patients in the high-risk subgroup were low. A previous study has shown a significant positive correlation between the immune scores and the prognosis of patients with cancers,65 consistent with our results. Immune cells like tumor-infiltrating lymphocytes are important components of TME. The density and type of TILs are strongly correlated with the prognosis of patients with BRCA.66 Studies have shown that tumor-infiltrating CD8+ T cells function as effector cells, target tumor cells, and induce tumor cell death, thereby improving clinical outcomes in patients with BRCA.67,68 Low CD8+ T cell infiltration level in TME patients in the high-risk subgroup was observed, indicating that the prognosis of patients in this subgroup was poor. Furthermore, tumor-associated macrophages participate in tumor cell growth, invasion, and metastasis, thereby contributing to the progression of BRCA.69 Macrophages can be polarized into M1 and M2 states. TME significantly contributes to macrophage polarization, and different TME can polarize M0 macrophages into either M1 or M2 states, thereby producing opposite effects. M1 macrophages contribute to anti-tumor immune responses, while M2 macrophages aid in cancer progression and drug resistance.69 The infiltration of M2 macrophages in patients in the high-risk subgroup accelerates disease progression, which could be the underlying cause of the poor prognosis of patients in this subgroup. Furthermore, our results showed that the expression profiles of immune checkpoint genes were negatively correlated with the risk scores of patients, which indicates that the patients with low scores may show a better response to immunotherapy and have better clinical outcomes.
A noteworthy point is that the immune landscape analysis revealed that the RBP-based high-risk group displayed significantly lower immune and ESTIMATE scores, reduced infiltration of cytotoxic CD8⁺ T cells, and downregulation of multiple immune checkpoint molecules (PDCD1, CD274, CTLA4, and LAG3), suggesting a non–T-cell–inflamed (immune-cold) microenvironment.7072 Mechanistically, this pattern may arise from RBP-mediated transcriptomic dysregulation, as several cancer-associated RBPs (e.g., ELAVL1, IGF2BP1, HNRNPA1) can stabilize oncogenic or metabolic mRNAs while destabilizing immune-related transcripts, thereby impairing antigen presentation and IFN-γ–induced immune activation.7377 Consequently, the diminished immune engagement leads to lower checkpoint expression—not due to loss of immune evasion, but because of insufficient immune activation.78,79 From a clinical perspective, such an immune-cold, low-checkpoint phenotype implies that patients classified as high-risk by our RBP signature may respond poorly to immune-checkpoint blockade monotherapy. This notion is supported by results from IMpassion130 and KEYNOTE-355, which demonstrated that PD-L1–positive, TIL-rich TNBC subgroups experienced the most substantial benefit from PD-1/PD-L1 inhibition.8082 Therefore, combination strategies that “heat up” the tumor microenvironment—including chemotherapy, radiotherapy, or RBP-targeted epigenetic modulators—may represent promising approaches to sensitize these high-risk tumors to immunotherapy.8385
Previous prognostic models based on RBPs in breast cancer have primarily relied on large-scale transcriptomic analyses, yet few have undergone biological or functional validation. For example, Fan et al.86 developed an RBP-related risk model predicting overall survival but did not experimentally confirm the roles of identified RBPs. Similarly, other studies have identified RBP-based signatures associated with immune infiltration patterns. However, the underlying mechanistic links remain largely unexplored.87,88 Our present nine-RBP model differs from these studies in several important ways. First, it uniquely integrates bioinformatic construction with experimental validation, providing the first evidence that RPL9 exerts a tumor-suppressive role in BRCA by inhibiting proliferation and promoting apoptosis. Second, we extended the conventional RBP-based framework by incorporating tumor mutational burden and TIME analyses, demonstrating that high-risk groups exhibited greater genomic instability and immunosuppressive infiltration. This combined assessment strengthens the clinical relevance of our model by linking RBP dysregulation to immune modulation and potential immunotherapy responsiveness. Third, the composition of our nine-gene panel represents a biologically balanced network that includes both pro-tumor and anti-tumor RBPs. This structure enables our signature to reflect the dual regulatory roles of RBPs in oncogenic and apoptotic processes, thereby enhancing predictive accuracy and biological interpretability. Together, these distinctions justify the novelty of our model, which advances from previous predictive frameworks by bridging computational discovery with functional validation and by providing an integrated view of RBP-driven genomic and immune alterations in BRCA.
In conclusion, our study is the first to construct a scoring model using differentially expressed RBPs associated with prognosis for predicting the survival of patients with BRCA. We construed an RBP-based scoring model based on nine prognosis-related RBPs in patients from the TCGA-BRCA cohort and validated it in an independent cohort obtained from the GEO database. The RBP-based scoring model demonstrated good predictive performance. Furthermore, this study found that RPL9 silence promoted the malignant proliferation of breast cancer cells. However, our study still has a few limitations. Firstly, further validation is needed to assess whether the RBP-based scoring model has the same good validity across BRCA molecular subtypes. Secondly, the RBP-based scoring model was constructed and validated in patients with BRCA merely obtained from publicly available databases, and the data was retrospective. Thirdly, the detailed molecular mechanisms that PRL9 inhibits the development of BRCA need to be explored deeply by in vitro and in vivo assays.

Conclusions

In summary, we screened nine prognosis-related differentially expressed RBPs and constructed a nine RBPs-based scoring model and clinical prognostic nomogram for accurately predicting the survival and assessing the TME of patients with BRCA. Our model could aid in improving the survival outcomes of patients with BRCA. Moreover, our findings first demonstrate that RPL9 downregulation correlates with poor clinical outcomes and functionally drives BRCA cell proliferation, establishing it as a potential therapeutic target and prognostic biomarker in BRCA.

Ethics approval

Ethical approval for this study was obtained from *Liaoning Cancer Hospital & Institute REVIEW BOARD (KY20250431). Informed written consent was acquired from all participants who provided clinical specimens. Also, our study complied with the Declaration of Helsinki.

Informed consent

Written informed consent was obtained from all subjects before the study.

Declaration of conflicting interests

The authors declared no potential conflicts of interest with respect to the research, authorship, and/or publication of this article.

Funding

This study is supported by funding of The Liaoning Provincial Key Laboratory of Precision Medicine for Malignant Tumors (2021JH13/10200041), Natural Science Foundation of Liaoning Province (2020-MS-178), and “5310” Talent Strategy Project Funding Plan of Liaoning Cancer Hospital & Institute.

ORCID iDs

Data availability statement

The data can be available from the corresponding authors for rational reasons.*

References

1. Siegel RL, Giaquinto AN, Jemal A (2024) Cancer statistics, 2024. CA: A Cancer Journal for Clinicians 74(1): 12–49.
2. Sung H, Ferlay J, Siegel RL, et al. (2021) Global Cancer Statistics 2020: GLOBOCAN estimates of incidence and mortality worldwide for 36 cancers in 185 countries. CA: A Cancer Journal for Clinicians 71(3): 209–249.
3. Turashvili G, Brogi E (2017) Tumor heterogeneity in breast cancer. Frontiers in Medicine (Lausanne) 4: 227.
4. Liang Y, Zhang H, Song X, et al. (2020) Metastatic heterogeneity of breast cancer: Molecular mechanism and potential therapeutic targets. Seminars in Cancer Biology 60: 14–27.
5. Zhang W, Liu L, Zhao S, et al. (2022) Research progress on RNA-binding proteins in breast cancer. Oncology Letters 23(4): 121.
6. Corley M, Burns MC, Yeo GW (2020) How RNA-binding proteins interact with RNA: Molecules and mechanisms. Molecular Cell 78(1): 9–29.
7. Gerstberger S, Hafner M, Tuschl T (2014) A census of human RNA-binding proteins. Nature Reviews Genetics 15(12): 829–845.
8. Mohibi S, Chen X, Zhang J (2019) Cancer the‘RBP’eutics-RNA-binding proteins as therapeutic targets for cancer. Pharmacology & Therapeutics 203: 107390.
9. Pereira B, Billaud M, Almeida R (2017) RNA-binding proteins in cancer: Old players and new actors. Trends in Cancer 3(7): 506–528.
10. Masuda K, Kuwano Y (2019) Diverse roles of RNA-binding proteins in cancer traits and their implications in gastrointestinal cancers. Wiley Interdisciplinary Reviews: RNA 10(3): e1520.
11. Yang F, Hu A, Li D, et al. (2019) Circ-HuR suppresses HuR expression and gastric cancer progression by inhibiting CNBP transactivation. Molecular Cancer 18(1): 158.
12. Zhang Z, Yue P, Lu T, et al. (2021) Role of lysosomes in physiological activities, diseases, and therapy. Journal of Hematology & Oncology 14(1): 79.
13. Bieging-Rolett KT, Kaiser AM, Morgens DW, et al. (2020) Zmat3 is a key splicing regulator in the p53 tumor suppression program. Molecular Cell 80(3): 452–469.e9.
14. Hou Y, Peng Y, Li Z (2022) Update on prognostic and predictive biomarkers of breast cancer. Seminars in Diagnostic Pathology 39(5): 322–332.
15. Rodrigues-Ferreira S, Nahmias C (2022) Predictive biomarkers for personalized medicine in breast cancer. Cancer Letters 545: 215828.
16. Rizzo A, Cusmai A, Acquafredda S, et al. (2022) KEYNOTE-522, IMpassion031 and GeparNUEVO: Changing the paradigm of neoadjuvant immune checkpoint inhibitors in early triple-negative breast cancer. Future Oncology 18(18): 2301–2309.
17. Rizzo A, Schipilliti FM, Di Costanzo F, et al. (2023) Discontinuation rate and serious adverse events of chemoimmunotherapy as neoadjuvant treatment for triple-negative breast cancer: A systematic review and meta-analysis. ESMO Open 8(6): 102198.
18. Caputo R, Buono G, Piezzo M, et al. (2024) Sacituzumab Govitecan for the treatment of advanced triple negative breast cancer patients: A multi-center real-world analysis. Frontiers in Oncology 14: 1362641.
19. Vitale E, Rizzo A, Santa K, et al. (2024) Associations between “cancer risk”, “inflammation” and “metabolic syndrome”: A scoping review. Biology (Basel) 13(5): 352.
20. Bas O, Sahin TK, Karahan L, et al. (2025) Prognostic significance of the cachexia index (CXI) in patients with cancer: A systematic review and meta-analysis. Clinical Nutrition ESPEN 68: 240–247.
21. Pawitan Y, Bjohle J, Amler L, et al. (2005) Gene expression profiling spares early breast cancer patients from adjuvant therapy: Derived and validated in two population-based cohorts. Breast Cancer Research 7(6): R953–R964.
22. Hall P, Ploner A, Bjohle J, et al. (2006) Hormone-replacement therapy influences gene expression profiles and is associated with breast-cancer prognosis: A cohort study. BMC Medicine 4: 16.
23. Ritchie ME, Phipson B, Wu D, et al. (2015) limma powers differential expression analyses for RNA-sequencing and microarray studies. Nucleic Acids Research 43(7): e47.
24. Wu T, Hu E, Xu S, et al. (2021) clusterProfiler 4.0: A universal enrichment tool for interpreting omics data. The Innovation (Cambridge) 2(3): 100141.
25. Yu G, Wang LG, Han Y, et al. (2012) clusterProfiler: An R package for comparing biological themes among gene clusters. OMICS: A Journal of Integrative Biology 16(5): 284–287.
26. Blanche P, Dartigues JF, Jacqmin-Gadda H (2013) Estimating and comparing time-dependent areas under receiver operating characteristic curves for censored event times with competing risks. Statistics in Medicine 32(30): 5381–5397.
27. Gyorffy B (2021) Survival analysis across the entire transcriptome identifies biomarkers with the highest prognostic power in breast cancer. Computational and Structural Biotechnology Journal 19: 4101–4109.
28. Mayakonda A, Lin DC, Assenov Y, et al. (2018) Maftools: Efficient and comprehensive analysis of somatic variants in cancer. Genome Research 28(11): 1747–1756.
29. Jardim DL, Goodman A, de Melo Gagliato D, et al. (2021) The challenges of tumor mutational burden as an immunotherapy biomarker. Cancer Cell 39(2): 154–173.
30. Hanzelmann S, Castelo R, Guinney J (2013) GSVA: Gene set variation analysis for microarray and RNA-seq data. BMC Bioinformatics 14: 7.
31. Chung W, Eum HH, Lee HO, et al. (2017) Single-cell RNA-seq enables comprehensive tumour and immune cell profiling in primary breast cancer. Nature Communications 8: 15081.
32. Wu SZ, Roden DL, Wang C, et al. (2020) Stromal cell diversity associated with immune evasion in human triple-negative breast cancer. The EMBO Journal 39(19): e104063.
33. Risom T, Glass DR, Averbukh I, et al. (2022) Transition to invasive breast cancer is associated with progressive changes in the structure and composition of tumor stroma. Cell 185(2): 299–310.e18.
34. Tokunaga E, Ijichi H, Tajiri W, et al. (2020) The comparison of the anatomic stage and pathological prognostic stage according to the AJCC 8th edition for the prognosis in Japanese breast cancer patients: Data from a single institution. Breast Cancer 27(6): 1137–1146.
35. Iino K, Mitobe Y, Ikeda K, et al. (2020) RNA-binding protein NONO promotes breast cancer proliferation by post-transcriptional regulation of SKP2 and E2F8. Cancer Science 111(1): 148–159.
36. Sun Y, Dong D, Xia Y, et al. (2022) YTHDF1 promotes breast cancer cell growth, DNA damage repair and chemoresistance. Cell Death & Disease 13(3): 230.
37. Kolapalli SP, Sahu R, Chauhan NR, et al. (2021) RNA-binding RING E3-ligase DZIP3/hRUL138 stabilizes Cyclin D1 to drive cell-cycle and cancer progression. Cancer Research 81(2): 315–331.
38. Li M, Li AQ, Zhou SL, et al. (2020) RNA-binding protein MSI2 isoforms expression and regulation in progression of triple-negative breast cancer. Journal of Experimental & Clinical Cancer Research 39(1): 92.
39. Zhang X, Shen L, Cai R, et al. (2021) Comprehensive analysis of the immune-oncology targets and immune infiltrates of N6-methyladenosine-related long noncoding RNA regulators in breast cancer. Frontiers in Cell and Developmental Biology 9: 686675.
40. Sun X, Zhang T (2022) Identification of immune-related signature for the prognosis and benefit of immunotherapy in triple-negative breast cancer. Frontiers in Genetics 13: 1067254.
41. Yu S, Wang X, Zhu L, et al. (2021) A systematic analysis of a potential metabolism-related prognostic signature for breast cancer patients. Annals of Translational Medicine 9(4): 330.
42. Lin F, Zhang LP, Xie SY, et al. (2022) Pan-immune-inflammation value: A new prognostic index in operative breast cancer. Frontiers in Oncology 12: 830138.
43. Ham S, Yun SP, Kim H, et al. (2020) Amyloid-like oligomerization of AIMP2 contributes to α-synuclein interaction and Lewy-like inclusion. Science Translational Medicine 12(569):eaax0091.
44. Lim S, Cho HY, Kim DG, et al. (2020) Targeting the interaction of AIMP2-DX2 with HSP70 suppresses cancer development. Nature Chemical Biology 16(1): 31–41.
45. Ku J, Kim R, Kim D, et al. (2020) Single-cell analysis of AIMP2 splice variants informs on drug sensitivity and prognosis in hematologic cancer. Communications Biology 3(1): 630.
46. Shao C, Qiu Y, Liu J, et al. (2018) PARP12 (ARTD12) suppresses hepatocellular carcinoma metastasis through interacting with FHL2 and regulating its stability. Cell Death & Disease 9(9): 856.
47. Tao Z, Suo H, Zhang L, et al. (2020) MRPL13 is a prognostic cancer biomarker and correlates with immune infiltrates in breast cancer. OncoTargets and Therapy 13: 12255–12268.
48. Cai M, Li H, Chen R, et al. (2021) MRPL13 promotes tumor cell proliferation, migration and EMT process in breast cancer through the PI3K-AKT-mTOR pathway. Cancer Management and Research 13: 2009–2024.
49. Cao J, Schulte J, Knight A, et al. (2009) Prdx1 inhibits tumorigenesis via regulating PTEN/AKT activity. The EMBO Journal 28(10): 1505–1517.
50. Jezierska-Drutel A, Attaran S, Hopkins BL, et al. (2019) The peroxidase PRDX1 inhibits the activated phenotype in mammary fibroblasts through regulating c-Jun N-terminal kinases. BMC Cancer 19(1): 812.
51. Klopotowska M, Bajor M, Graczyk-Jarzynka A, et al. (2022) PRDX-1 supports the survival and antitumor activity of primary and CAR-modified NK cells under oxidative stress. Cancer Immunology Research 10(2): 228–244.
52. Baik IH, Jo GH, Seo D, et al. (2016) Knockdown of RPL9 expression inhibits colorectal carcinoma growth via the inactivation of Id-1/NF-κB signaling axis. International Journal of Oncology 49(5): 1953–1962.
53. Zheng J, Lang Y, Zhang Q, et al. (2015) Structure of human MDM2 complexed with RPL11 reveals the molecular basis of p53 activation. Genes & Development 29(14): 1524–1534.
54. Muys BR, Anastasakis DG, Claypool D, et al. (2021) The p53-induced RNA-binding protein ZMAT3 is a splicing regulator that inhibits the splicing of oncogenic CD44 variants in colorectal carcinoma. Genes & Development 35(1–2): 102–116.
55. Tian NY, Qi YJ, Hu Y, et al. (2018) RNA-binding protein UNR promotes glioma cell migration and regulates the expression of ribosomal protein L9. Chinese Medical Sciences Journal 33(3): 143–151.
56. Li A, Xie J, Lv L, et al. (2024) RPL9 acts as an oncogene by shuttling miRNAs through exosomes in human hepatocellular carcinoma cells. International Journal of Oncology 64(6): 58.
57. Li X, Yang Z, Huang S, et al. (2025) FTO inhibition represses B-cell acute lymphoblastic leukemia progression by inducing nucleolar stress and mitochondrial dysfunction. Free Radical Biology and Medicine 238: 507–521.
58. Lezzerini M, Penzo M, O’Donohue MF, et al. (2020) Ribosomal protein gene RPL9 variants can differentially impair ribosome function and cellular metabolism. Nucleic Acids Research 48(2): 770–787.
59. Li X, Meng W, Wang X, et al. (2025) Ribosomal protein L9 is a potential therapeutic target for B-ALL through the activation of the p53 signaling pathway. Frontiers in Immunology 16: 1560706.
60. Jian X, Yang D, Wang L, et al. (2024) CREB1 silencing protects against inflammatory response in rats with deep vein thrombosis through reducing RPL9 expression and blocking NF-κB signaling. Journal of Cardiovascular Translational Research 17(3): 570–584.
61. Hinshaw DC, Shevde LA (2019) The tumor microenvironment innately modulates cancer progression. Cancer Research 79(18): 4557–4566.
62. Pitt JM, Marabelle A, Eggermont A, et al. (2016) Targeting the tumor microenvironment: Removing obstruction to anticancer immune responses and immunotherapy. Annals of Oncology 27(8): 1482–1492.
63. Marei HE, Althani A, Afifi N, et al. (2021) p53 signaling in cancer progression and therapy. Cancer Cell International 21(1): 703.
64. Anderson NM, Simon MC (2020) The tumor microenvironment. Current Biology 30(16): R921–R925.
65. Sui S, An X, Xu C, et al. (2020) An immune cell infiltration-based immune score model predicts prognosis and chemotherapy effects in breast cancer. Theranostics 10(26): 11938–11949.
66. Retecki K, Seweryn M, Graczyk-Jarzynka A, et al. (2021) The immune landscape of breast cancer: Strategies for overcoming immunotherapy resistance. Cancers (Basel) 13(23): 6012.
67. Nelson MA, Ngamcherdtrakul W, Luoh SW, et al. (2021) Prognostic and therapeutic role of tumor-infiltrating lymphocyte subtypes in breast cancer. Cancer and Metastasis Reviews 40(2): 519–536.
68. Loi S, Drubay D, Adams S, et al. (2019) Tumor-infiltrating lymphocytes and prognosis: A pooled individual patient analysis of early-stage triple-negative breast cancers. Journal of Clinical Oncology 37(7): 559–569.
69. Qiu SQ, Waaijer SJH, Zwager MC, et al. (2018) Tumor-associated macrophages in breast cancer: Innocent bystander or important player. Cancer Treatment Reviews 70: 178–189.
70. Lu Y, Houson HA, Gallegos CA, et al. (2024) Evaluating the immunologically “cold” tumor microenvironment after treatment with immune checkpoint inhibitors utilizing PET imaging of CD4 + and CD8 + T cells in breast cancer mouse models. Breast Cancer Research 26(1): 104.
71. Mortezaee K, Majidpoor J (2023) Mechanisms of CD8+ T cell exclusion and dysfunction in cancer resistance to anti-PD-(L)1. Biomedicine & Pharmacotherapy 163: 114824.
72. Denkert C, von Minckwitz G, Darb-Esfahani S, et al. (2018) Tumour-infiltrating lymphocytes and prognosis in different subtypes of breast cancer: A pooled analysis of 3771 patients treated with neoadjuvant therapy. The Lancet Oncology 19(1): 40–50.
73. Qin H, Ni H, Liu Y, et al. (2020) RNA-binding proteins in tumor progression. Journal of Hematology & Oncology 13(1): 90.
74. Newman R, McHugh J, Turner M (2016) RNA binding proteins as regulators of immune cell biology. Clinical and Experimental Immunology 183(1): 37–49.
75. Herdy B, Karonitsch T, Vladimer GI, et al. (2015) The RNA-binding protein HuR/ELAVL1 regulates IFN-β mRNA abundance and the type I IFN response. European Journal of Immunology 45(5): 1500–1511.
76. Elcheva IA, Gowda CP, Bogush D, et al. (2023) IGF2BP family of RNA-binding proteins regulate innate and adaptive immune responses in cancer cells and tumor microenvironment. Frontiers in Immunology 14: 1224516.
77. Sun Y, Xiong B, Shuai X, et al. (2024) Downregulation of HNRNPA1 induced neoantigen generation via regulating alternative splicing. Molecular Medicine 30(1): 85.
78. Ayers M, Lunceford J, Nebozhyn M, et al. (2017) IFN-gamma-related mRNA profile predicts clinical response to PD-1 blockade. The Journal of Clinical Investigation 127(8): 2930–2940.
79. Luke JJ, Bao R, Sweis RF, et al. (2019) WNT/β-catenin pathway activation correlates with immune exclusion across human cancers. Clinical Cancer Research 25(10): 3074–3083.
80. Schmid P, Adams S, Rugo HS, et al. (2018) Atezolizumab and nab-paclitaxel in advanced triple-negative breast cancer. The New England Journal of Medicine 379(22): 2108–2121.
81. Rizzo A, Ricci AD (2022) Biomarkers for breast cancer immunotherapy: PD-L1, TILs, and beyond. Expert Opinion on Investigational Drugs 31(6): 549–555.
82. Cortes J, Cescon DW, Rugo HS, et al. (2020) Pembrolizumab plus chemotherapy versus placebo plus chemotherapy for previously untreated locally recurrent inoperable or metastatic triple-negative breast cancer (KEYNOTE-355): A randomised, placebo-controlled, double-blind, phase 3 clinical trial. Lancet 396(10265): 1817–1828.
83. Zhang J, Huang D, Saw PE, et al. (2022) Turning cold tumors hot: From molecular mechanisms to clinical applications. Trends in Immunology 43(7): 523–545.
84. Ouyang P, Wang L, Wu J, et al. (2024) Overcoming cold tumors: A combination strategy of immune checkpoint inhibitors. Frontiers in Immunology 15: 1344272.
85. Chen DS, Mellman I (2017) Elements of cancer immunity and the cancer-immune set point. Nature 541(7637): 321–330.
86. Fan W, Ding J, Liu S, et al. (2022) Development and validation of novel prognostic models based on RNA-binding proteins in breast cancer. Journal of International Medical Research 50(6): 3000605221106285.
87. Xu L, Li W, Yang T, et al. (2022) Immune-related RNA-binding protein-based signature with predictive and prognostic implications in patients with lung adenocarcinoma. Frontiers in Molecular Biosciences 9: 807622.
88. Li T, Hui W, Halike H, et al. (2021) RNA binding protein-based model for prognostic prediction of colorectal cancer. Technology in Cancer Research & Treatment 20: 15330338211019504.

Supplementary Material

Please find the following supplemental material available below.

For Open Access articles published under a Creative Commons License, all supplemental material carries the same license as the article it is associated with.

For non-Open Access articles published, all supplemental material carries a non-exclusive license, and permission requests for re-use of supplemental material or any part of supplemental material shall be sent directly to the copyright owner as specified in the copyright notice associated with the article.