“Fiercely Egalitarian”: Thematic Cross-Cultural Analysis Reveals Regularities in the Maintenance of Egalitarianism Across Four Independent African Hunter-Gatherer Groups
Abstract
Introduction
Evolutionary Perspectives on Egalitarianism
Mechanisms of Egalitarianism
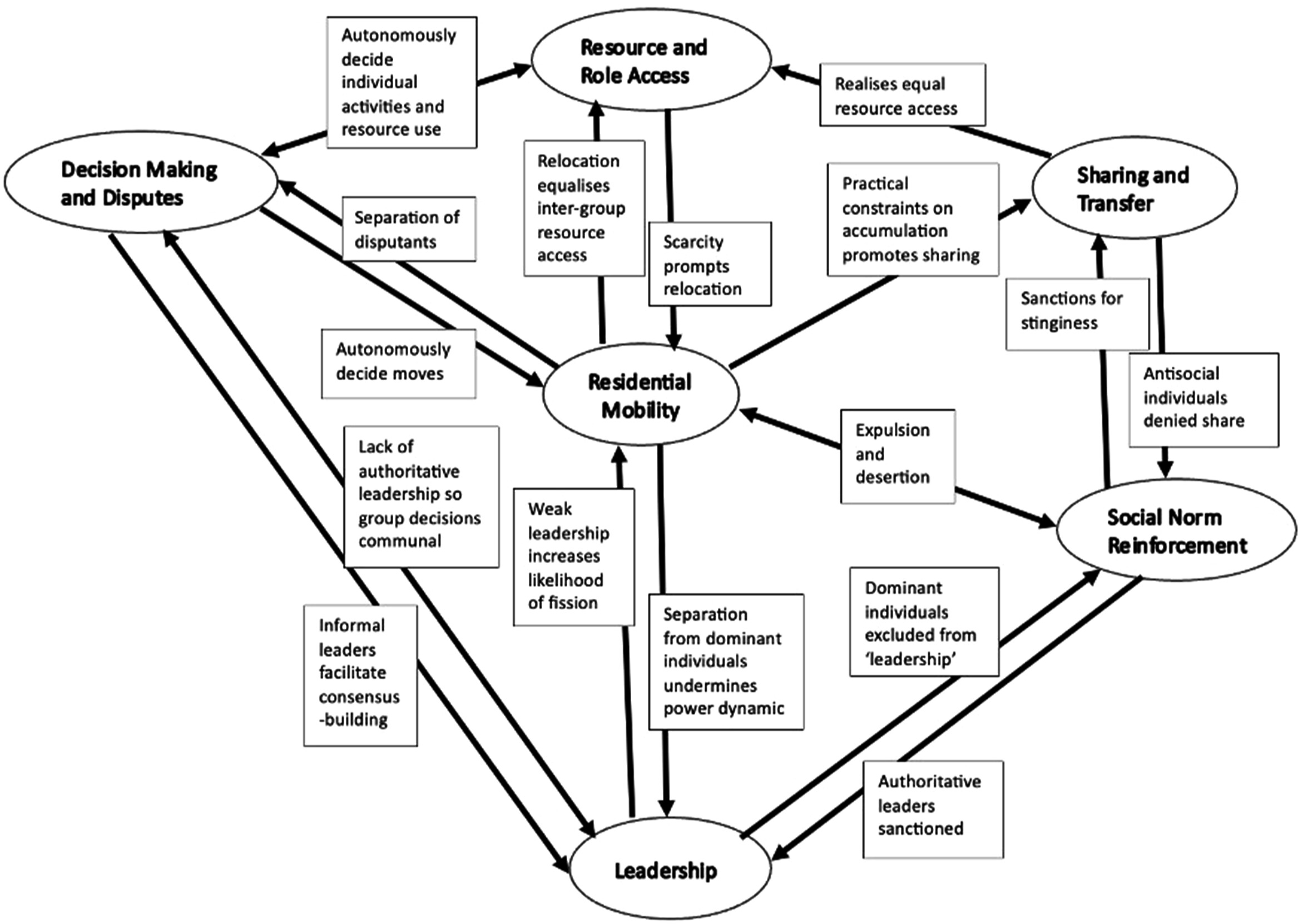
Residential Mobility
Access to and Sharing of Resources and Information
Leadership and Decision Making
Social Norm Reinforcement
Hunter-Gatherer Variability in Egalitarian Practices
Methods
Exploratory Search
Targeted Search within African Hunter-Gatherers
| Subregion | Group name | Documents | Date range | Paragraphs |
|---|---|---|---|---|
| Central Africa | Mbuti | 5 | 1951–1973 | 211 |
| Southern Africa | Sana | 46 | 1908–1993 | 363 |
| Eastern Africa | Hadza | 9 | 1917–2009 | 46 |
| Eastern Africa | Okiek | 13 | 1921–1990 | 46 |

Thematic Analysis
| Theme | Subthemes | Example quotes |
|---|---|---|
| Residential mobility | Reasons for mobility (resource distribution; leave oppressive group; separation from dispute; exile of antisocial individuals) | • The band is generally composite, and in any case its composition is constantly changing (Turnbull, 1965, p. 224) |
| Functions of mobility (limits wealth accumulation; social control; levelling mechanism) | • Others have suggested that forager egalitarianism has to do with mobility (Marlowe, 2010, p. 45) | |
| Resource and role access | Equal resource access (ownership; inheritance) | • It is not advantageous to multiply and accumulate in this society. Any man can make what he needs when he wants to. Most of the materials he uses are abundant and free for anyone to take (Marshall, 1961, p. 257) |
| Equal role access (specialisation; informal training) | ||
| Sharing and transfer | Demand sharing (sharing rules; division responsibility; pressure to share; sharing reasons) | • The most effective social principle and the one which is most vigorously observed—to the point of being almost compulsory—is the principle of sharing and cooperation (Tanaka, 1980, p. 123) |
| Transmission (restrictions on trade; random transfer) | • Wealth differentials are also minimized, by sharing food and possessions and by giving presents (Shostak, 1981, p. 245) | |
| Leadership | Internal leadership (existence; qualities) | • There are no chiefs or headmen and every adult member of the band has rights equal to those of all the other members (Silberbauer, 1981, p. 73) |
| External leadership (role; leadership levelling mechanisms) | • The only function the capita serves, from the point of view of the band, is as an intermediary, little more than a message bearer (Turnbull, 1965, p. 45) | |
| Decision making and disputes | Decisions (individual; group) | • Individuals and families instigate and conduct their activities independently, and when plans and arrangements must be coordinated, this is done by people’s talking together and reaching consensus (Marshall, 1976, p. 193) |
| Disputes (avoidance; dissipation; resolution) | • Whenever possible, they try to solve disputes peacefully instead of aggravating the situation (Tanaka, 1980, p. 123) | |
| Social norm reinforcement | Social norm (proper demeanour; reinforcement through ritual and play) | • Competition, ranking of individuals, boastfulness, and self-aggrandizement are all discouraged (Shostak, 1981, p. 245) |
| Social sanctions (ridicule; disapproval; ostracism and exile; violence; formal) | • They are harshly leveled through social pressure, for the entire system depends on the equality of members (Wiessner, 1994, p. 111) | |
| • The weight of public opinion, expressed verbally, or through ridicule or mime, or in action such as thrashing (rare, and only for youths) or ostracism and exile (Turnbull, 1965, p. 216) |
Coding
Results
Ethnographic Background
Mechanisms of Egalitarianism within the Hadza, San, Mbuti, and Okiek
| Percentage of paragraphs mentioning mechanism | |||||||
|---|---|---|---|---|---|---|---|
| Society | Residential mobility | Resource and role access | Sharing and transfer | Leadership | Decision making and disputes | Social norm reinforcement | N included paragraphs |
| Mbuti | 23.75 | 29.38 | 23.75 | 27.50 | 46.25 | 71.88 | 160 |
| Hadza | 48.48 | 21.21 | 30.30 | 57.58 | 48.48 | 48.48 | 33 |
| San | 30.29 | 40.72 | 36.48 | 52.77 | 31.27 | 44.63 | 307 |
| Okiek | 4.65 | 25.58 | 18.60 | 72.09 | 46.51 | 30.23 | 43 |
| Theme | Mechanisms | Impact on egalitarianism |
|---|---|---|
| Residential mobility | • Relocate and adjust clan size according to resource distribution (M,H,S) | • Possessions limited to what can be carried, equalizing wealth |
| • Move away from assertive individuals and leaders (M,H,S) | • Greater equality of resources between groups | |
| • Dispute separation (M,H,S) | • Power of potentially dominating individuals undermined | |
| • Exile (M,H,S,O) | • Less need for formalised law and order or violence | |
| • Social sanction against transgressive behaviour, such as domination | ||
| Resource and role access | • No individual has control over natural resources or another’s activities (M,H,S) | • Equal access to resources, decreasing wealth and status disparities |
| • Little inheritance (M,H,S) | • Able to provide for oneself, discouraging relationships of dependency | |
| • Minimal specialisation except by gender (M,H,S,O) | ||
| • Training through emulation (M,H,S,O) | ||
| Sharing and transfer | • Small animals/vegetables shared amongst family, with bigger game shared among community (M,H,S) | • Ensures equal access translates to equal distribution |
| • Sharing reinforced, and used as sanction (M,H,S) | • Promotes social bonding | |
| • Use reciprocal transfer mechanisms and no internal trade (M,H,S) | • Ensures meat is used before it rots | |
| • With no storage to provide security, acts as a ‘storage of social obligation’ against times of scarcity | ||
| • Discourages relationships of dependency | ||
| • Constant circulation of goods, with little importance placed on belongings | ||
| Leadership | • No hereditary leadership with authority to command or additional wealth (M,H,S,O) | • Prevents discrepancies in status and wealth |
| • ‘External leaders’ have no within-community authority (M,H,S,O) | • Allows individual autonomy | |
| • ‘Leaders’ appointed based on admirable and egalitarian qualities (M,H,S,O) | • Reinforces admirable egalitarian values | |
| • Overly-assertive leaders sanctioned (M,H,S,O) | ||
| Decision making and disputes | • Individual decisions autonomous (M,H,S,O) | • Prevents any individual having major influence, discouraging wealth and status discrepancies |
| • Group decisions communal (M,S) | • Disputes prevented from growing and disrupting cooperation | |
| • Disputes mostly resolved early through communication, humour/play and fission (M,H,S,O) | ||
| Social norm reinforcement | • Social norms of cooperation and non-dominance reinforced in rituals and play (M,S) | • Hunter-gatherers rarely deviate from playful, cooperative and self-depreciative demeanour due to unspoken social laws |
| • Any deviation countered with sanctions, including ridicule, group disapproval through talk and songs (M,S) | • Sanctions act as deterrent against dominant behaviours because of strong desire to avoid hostility and rejection | |
| • Occasional violence, ostracism and exile (M,H,S,O) | • Social control without need for explicit law and order |
Residential Mobility
Resource and Role Access
Sharing and Transfer
Leadership
Decision Making and Disputes
Social Norm Reinforcement
Discussion
Egalitarian Mechanisms in African Hunter-Gatherers

Egalitarianism and Non-egalitarianism in Other Societies
Limitations
Conclusion
Acknowledgments
Ethical Approval
Declaration of Conflicting Interests
Funding
ORCID iD
Footnotes
Data availability statement
References
Biographies
Supplementary Material
Please find the following supplemental material available below.
For Open Access articles published under a Creative Commons License, all supplemental material carries the same license as the article it is associated with.
For non-Open Access articles published, all supplemental material carries a non-exclusive license, and permission requests for re-use of supplemental material or any part of supplemental material shall be sent directly to the copyright owner as specified in the copyright notice associated with the article.
Cite
Cite
Cite
Download to reference manager
If you have citation software installed, you can download citation data to the citation manager of your choice
Information, rights and permissions
Information
Published In
Keywords
Data availability statement
Article versions
Authors
Metrics and citations
Metrics
Publication usage*
Total views and downloads: 2966
*Publication usage tracking started in December 2016
Publications citing this one
Receive email alerts when this publication is cited
Web of Science: 2 view articles Opens in new tab
Crossref: 2
- The “I” in egalitarianism: Hadza hunter-gatherers averse to inequality primarily when personally unfavorable
- Homo criticus and the body’s imperatives
Figures and tables
Figures & Media
Tables
View Options
View options
PDF/EPUB
View PDF/EPUBAccess options
If you have access to journal content via a personal subscription, university, library, employer or society, select from the options below:
loading institutional access options
Alternatively, view purchase options below:
Purchase 24 hour online access to view and download content.
Access journal content via a DeepDyve subscription or find out more about this option.

