Skip to main content
Intended for healthcare professionals
Open access
Research article
First published online March 28, 2024

Private Eyes, They See Your Every Move: Workplace Surveillance and Worker Well-Being

Abstract

Despite a surge in the number of organizations using surveillance technology to monitor their workers, understanding of the health impacts of these technologies in the broader working population is limited. The current study addresses this omission using a novel measure of an individual’s overall perception of workplace surveillance, which enables it to be asked of all workers, rather than only those in specific occupations or work contexts that have historically been vulnerable to electronic performance monitoring. Structural equation modeling analyses based on a national sample of Canadian workers (N = 3,508) reveal that surveillance perceptions are indirectly associated with increased psychological distress and lower job satisfaction through stress proliferation. Findings demonstrate that the negative consequences of surveillance are explained by its positive association with three secondary work stressors: job pressures, reduced autonomy, and privacy violations. In the case of psychological distress, these stressors fully mediate a positive association with surveillance. The relationship between surveillance and job satisfaction is more complex, however, with the indirect effects of stress proliferation balanced out by a positive direct effect of surveillance on satisfaction. These results support the use of a stress process framework to examine how surveillance impacts worker well-being through stress proliferation.

Introduction

While worker surveillance represents a long-standing organizational practice, technological advances over the last two decades have increased the scope and degree that employers can track and evaluate their workers (Ball 2021; Edwards 1979). Several of these advances, including geolocation tracking and algorithmic surveillance, have recently received particular attention as part of their use by digital labor platforms to manage freelancers and temporary workers in the growing gig economy (Vallas and Schor 2020). Yet, similar instances of electronic surveillance are already a reality for those in more traditional employment through employees’ encounters with email monitoring software, wearable tracking devices, and biometric recognition technologies, to name but a few (Alge and Hansen 2013; Gartner 2019; Ranganathan and Benson 2020). The proliferation of these technologies is expected only to grow as organizations adapt to a hybrid-work, post-pandemic future (Golden and Chemi 2020; Jeske 2022).
Business owners and commentators often point to legitimate reasons to monitor their employees, such as security concerns and quality control (Bhave 2014; Pierce et al. 2015). Yet, the level of invasiveness offered by contemporary surveillance technologies raises important questions about their implications for employees’ mental health by potentially creating a climate of intimidation, fear, and resentment that can undermine psychological well-being (Ravid et al. 2020). Current evidence regarding these mental health implications is limited. Meta-analyses of electronic performance monitoring studies highlight increased work stress and reduced job satisfaction as evidence of monitoring’s negative impact on worker well-being (Backhaus 2019; Ravid et al. 2023).1 Despite this evidence, many of these empirical studies are informed by empirical evidence dating back more than three decades. Additionally, most monitoring studies that examine worker outcomes rely on experimental designs or case studies of specific organizational settings, raising questions about the generalizability of their findings to the broader working population (Ravid et al. 2020).
As we describe in greater detail below, a theoretical perspective on surveillance links its negative outcomes for workers’ well-being through multiple mechanisms. As the stress literature emphasizes, an initial stressor often affects well-being by giving rise to additional stressors in a process of “stress proliferation” (Pearlin and Bierman 2013), and we outline several potential secondary stressors that may play this role. Moreover, most monitoring studies focus on specific types of electronic monitoring (Ball 2021), which may be less appropriate for assessing worker surveillance in the general working population. What is therefore also needed is a more generalizable measure of surveillance perceptions.
This paper seeks to address these issues by measuring perceptions of workplace surveillance in the broader Canadian workforce based on a nationally representative sample of workers. We develop a new surveillance scale that assesses the extent that workers feel that their work is tracked, monitored, and evaluated. This approach avoids the potential for measurement bias toward particular groups of workers who, due to the nature of their work, may be disproportionately exposed to certain forms of surveillance. We first provide evidence of the degree to which reports of surveillance are distinct from related workplace perceptions, and then investigate the relationship between surveillance and two measures of worker well-being that assess their mental health and job satisfaction. These analyses use structural equation modeling to examine the degree to which several secondary stressors may explain any associations between surveillance and each well-being outcome. In the following sections, we review theory and empirical research on the worker consequences of surveillance, and especially the likely pathways for the indirect effects of surveillance on worker well-being.

Background

In broad terms, surveillance represents “any collection and processing of information, whether personally identifiable or not, for the purposes of influencing and managing those whose data have been garnered” (Lyon 2001:2). Surveillance has a long history in the workplace, with early large-scale organizations developing a variety of devices and systems to monitor their workers, including the time clock punch, piece-rate compensation, and numerous other methods of output measurement inspired by scientific management advocates (Saval 2015). However, considerable advances in organizational surveillance have been made in the last two decades as a result of the digitalization and datafication of work (Ball 2021). Employers can now track an array of worker biometrics, as well as physical behaviors (e.g., location and movements), digital activities (e.g., computer keystrokes, email communications, web browsing histories), and mood states (Holland and Tham 2022; Moore 2018; Sewell 2005). Since many of these technologies are embedded within workers’ phones or laptops, employers’ access into once private nonwork domains has also expanded (Rosenblat et al. 2014).
Computational advances in machine learning and artificial intelligence have played a critical role in allowing organizations to leverage the heightened data visibility of their employees (Ball 2021). Software algorithms, for example, can be used to automate decisions involving job assignments, compensation rates, and in some cases, worker termination (Vallas and Schor 2020). This form of “algorithmic management,” which is frequently used by digital labor platforms, offers the possibility of continuous observation with automated disciplinary interventions. As a result, some commentators suggest that these surveillance systems are more effective in producing worker compliance compared to passive systems that require post-hoc input from a human supervisor (Bucher et al. 2021).
Collectively, these technological and computational advances mean that most large organizations now rely on some degree of electronic surveillance (Ravid et al. 2020). A survey of companies in 2018 revealed that 50 percent used monitoring software to track their employees—a number that was expected to increase to 80 percent by 2019 (Gartner 2019). This trend has likely only intensified with the shift to remote work during the COVID-19 pandemic. A 2020 survey of British workers, for example, revealed that one in seven respondents felt that they were under increased surveillance compared to before the pandemic (TUC 2020). Given that many workers appear to favor home-based work arrangements in a post-pandemic labor market, some commentators expect employers to increasingly use monitoring software to manage a growing “out-of-office” workforce (Jeske 2022).
Debate over the ethical implications of electronic monitoring has grown in recent years (Greene 2021; Morrison 2020; Satariano 2020). Yet, while the potential risks that surveillance poses to workers have been long acknowledged (Irving et al. 1986; Zuboff 1988), empirical studies corroborating concerns with respect to workers’ health remain limited. The extant empirical literature generally finds that workplace surveillance is associated with increased anxiety, burnout, and reduced self-efficacy—although it has been far from consistent in documenting these patterns (Adams and Mastracci 2019; Carayon 1994; Davidson and Henderson 2000; Holman et al. 2002; Smith et al. 1992). This may be in part due to the small sample sizes of many studies, and perhaps more importantly, the considerable variation in how these studies measure surveillance. Despite this, several meta-analyses show a positive association between surveillance and work strain (Backhaus 2019; Ravid et al. 2023). Importantly, these meta-analyses of the surveillance literature reveal that the association between surveillance and worker stress is not solely attributable to the characteristics of the monitoring workers encountered—suggesting that while contextual factors may shape the strength of the association, an overall association exists, nonetheless.
While theoretical accounts of surveillance as a work stressor have existed since the 1980s, we argue that the empirical evidence supporting these arguments remains insufficient. An important weakness of this literature is its almost exclusive reliance on experimental data or field studies of organizations—many of which tend to be focused on particular occupations and specific forms of surveillance (Ball and Margulis 2011; Ravid et al. 2023). By comparison, studies that examine generalized experiences of surveillance in the broader working population are rare. The absence of research measures that capture workers’ perceptions of non-specific surveillance is surprising, given the high adoption rate of monitoring technology by large organizations (Kantor et al. 2022). We argue that the ubiquitous nature of surveillance calls for methodological approaches that can assess its potential impact in the general workforce—necessitating measures that are broadly applicable to all workers, rather than certain groups that have historically been exposed to high levels of monitoring.
Guided by theoretical and conceptual work in the surveillance literature, the measurement approach used in this paper assesses workers’ overall perceptions of surveillance based on the extent that they feel tracked, monitored, and evaluated. These aspects of surveillance were chosen based on Ball’s (2010) distinction between behavior tracking and performance evaluation. While these represent distinct forms of surveillance—employers may monitor their workers for safety or security purposes, for example, rather than for evaluation—we argue that they are nonetheless interdependent dimensions of a broader surveillance construct. This is because many workers may perceive that their activities are monitored or tracked for the implicit purpose of evaluation by supervisors or the organization, regardless of whether or not this turns out to be the case. The extent to which workers believe their behaviors are observed is therefore likely to be closely linked to their perception of being evaluated (Ball 2010). Combining workers’ tracking and monitoring perceptions with their evaluation perceptions to create a general workplace surveillance measure acknowledges and reflects this interdependence.
Our adoption of a generalized measure of surveillance enables it to be asked of all workers rather than those within specific industries or occupations—which is rare in the extant surveillance literature. A further advantage of this approach is that a generalized measure may better reflect the experiences of workers who experience several types of surveillance. While workers’ responses to different types of surveillance likely vary—UPS delivery drivers, for example, have resisted video surveillance more so than GPS tracking (Sainato 2022)—the impact of each instance of surveillance may still be additive and contribute to a broader sense regarding the extent that one feels monitored by their employer. Measures that focus on specific types of monitoring, in contrast, are unlikely to fully capture workers’ overall surveillance perceptions—and their potential health consequences—especially as monitoring technology becomes more pervasive and integrated into the workplace.
In the following section we review the various mechanisms that have been proposed to explain the health consequences of workplace surveillance. As part of this, we use a stress proliferation framework to frame these explanations as secondary stressors that mediate any negative consequences of surveillance.

Surveillance and Stress Proliferation

Explanations for the proposed relationship between surveillance and worker well-being suggest several distinct pathways linking surveillance to increased job strain and decreased well-being. First, models of evaluation anxiety suggest that individuals experience increased performance pressures when they are monitored (Aiello and Svec 1993; Alder 1998; Zeidner and Matthews 2005). Experimental studies of data entry operators, for example, find evidence of increased work speed and stress among those that were electronically monitored (Aiello and Kolb 1995; Bartels and Nordstrom 2012). Relatedly, because monitoring increases performance pressures among workers, it may also undermine the extent that they control their pace of work (Smith et al. 1992). Theories of work stress suggest these conditions—high pressure and low autonomy—represent core predictors of job strain; as such, surveillance should indirectly impact worker well-being through its tendency to shape these critical dimensions of the psychosocial work environment (Karasek 1979; Kessler et al. 2002).
Beyond its negative impact on worker well-being through high-strain psychosocial work conditions, surveillance may also undermine well-being by violating workers’ privacy. While many employers use surveillance technologies to improve worker performance and deter wrong-doing, psychological reactance theory suggests that these efforts may have the opposite effect by generating “backlash” reactions from workers who feel that it unfairly restricts their freedom and right to privacy (Alge 2001). In some cases, workers have been found to resist surveillance technologies through sabotage and other acts of workplace deviance, reflecting a diminished sense of trust in their employer (Stanton 2000). Since lower levels of organizational trust are associated with poorer worker well-being (Warr 2007), privacy violations from surveillance therefore represents an additional potential stress mechanism linked to surveillance (Yost et al. 2019).
We collectively interpret these mechanisms involving job pressures, autonomy, and privacy violations as instances of stress proliferation (Pearlin 1999). The concept of stress proliferation suggests that much of the destructive potency of an initial stressor is derived from the degree to which multiple additional stressors are subsequently activated, with the sum total of these secondary stressors serving as a negative influence on mental health (Pearlin and Bierman 2013). We argue that any study of surveillance and worker stress should investigate the secondary stressors that may emerge in response to surveillance. Failing to do so may obscure a potential association between surveillance and worker well-being, especially if there is limited variation in research participants’ experiences of these potential stressors—a common issue in an empirical literature that is dominated by field studies. Monitoring studies of call center workers, for example, may capture sufficiently similar experiences of their psychosocial work environment that makes it difficult to assess the potential stress mechanisms linked to monitoring involving intensified work and reduced autonomy.
Figure 1 presents our theoretical model of surveillance and stress proliferation. Although research has individually examined each of the potential secondary stressors that we highlight, no study to our knowledge has investigated them collectively. The efficacy of each for explaining the potential negative consequences of surveillance is therefore unclear. Furthermore, there is an additional empirical complication in that, although it is assumed that perceptions of workplace surveillance are distinct from other characteristics of the work environment, the degree to which this is empirically the case has not been demonstrated. In particular, whether reports of experiences of surveillance are distinct from underlying perceptions of job autonomy and pressure has not been considered. It is possible that, even if surveillance, autonomy, and pressure are distinct underlying constructs, workers themselves may not clearly divide each when reporting workplace experiences.
Figure 1. Theoretical model of surveillance and stress proliferations.
In the current research, we address these gaps by examining the associations between surveillance and psychological distress and job satisfaction in a sample of workers with diverse socio-demographic and occupational characteristics. This sample diversity affords us sufficient variation in workers’ experiences of the hypothesized secondary stressors—including job pressure, autonomy, and privacy violations—that we expect to explain part or all of surveillance’s negative consequences for mental health or job satisfaction. Our decision to examine psychological distress and job satisfaction was motivated by two factors. First, exploring multiple indicators allows for a more comprehensive and nuanced assessment that recognizes the multidimensional nature of well-being (Pearlin and Bierman 2013). Second, the choice of these indicators was driven by the theoretical and empirical surveillance literature, which consistently points to increased work stress and diminished job satisfaction as evidence of monitoring’s adverse impact on worker well-being (Backhaus 2019; Ravid et al. 2023). Psychological distress is commonly used as a measure of subjective health in work stress research, while job satisfaction serves as a proxy for occupational well-being, shedding light on workers’ contentment with their work environment (Tausig and Fenwick 2011). Extensive empirical evidence consistently demonstrates the positive influence of job satisfaction on mental and emotional well-being, resulting in reduced levels of stress, anxiety, and depression (Faragher et al. 2005).
In our analyses, we conduct a series of mediation tests to determine the contribution of these secondary stressors to any revealed association between surveillance and psychological distress and job satisfaction. Moreover, as a precursor to testing these explanations, we also establish the degree to which individual reports of surveillance are distinct from the proposed psychosocial mediators of surveillance.

Methods

Data

We analyze survey data collected as part of the September 2021 Canadian Quality of Work and Economic Life Study (C-QWELS Trends III). Our analyses are limited to the third wave of the C-QWELS because the focal surveillance items of interest were not included in the previous waves. The study was conducted as an online survey with 3,508 working Canadians in cooperation with the Angus Reid Forum, a national survey research firm that maintains panels of Canadian participants that contain enough people in each major demographic group to draw random samples that represent the Canadian population as a whole. The response rate was 47.0 percent. Selection started with creating a balanced sample matrix of the Canadian working population. A randomized sample of Angus Reid Forum members was then selected to match the matrix to ensure a representative sample. Subsequent to this step, final sample data were analyzed and weighted to a series of variables (Age, Gender, and Region) to ensure balanced representivity of all working Canadians. The C-QWELS sample frame is based on the employed Canadian population aged 18 or older from the 2016 Canadian Census. The precision of Angus Reid Forum online polls is measured using a credibility interval, with the C-QWELS sample accurate to within ±1.55 percentage points, 19 times out of 20.2

Focal Measures

Psychological distress

Psychological distress was measured using five common symptoms of non-specific psychological distress (Kessler et al. 2002): Feel anxious or tense; feel nervous; feel restless or fidgety; feel sad or depressed; feel hopeless. Participants indicated the frequency they experienced each symptom in the previous month, with response scales of (1) all of the time (2) most of the time (3) some of the time (4) a little of the time, and (5) none of the time. All responses were reverse-coded so that higher values indicated more frequent symptoms.
Job satisfaction is assessed with the following question: “On a scale that ranges from 1 to 5, how satisfied are you with your job?” Response choices are coded: “1 Not satisfied” (1), to “5 Extremely satisfied” (5).

Work Conditions

Workplace surveillance

To assess the extent of their exposure to surveillance at work, participants were asked the extent they agree or disagree with the following three statements: “My work activities are closely tracked,” “My performance at work is frequently evaluated,” and “It is rare for me to be monitored in my job.” Response choices include (1) disagree, (2) somewhat disagree, (3) somewhat agree, and (4) agree. Responses to the third item are reverse-coded, so that higher values for each item indicates more surveillance.
Privacy violations was measured with the question, “I have little privacy at work.” Response choices range from (1) strongly agree to (4) strongly disagree, with all responses reverse-coded so that higher values indicate greater privacy violations.

Job autonomy

Job autonomy is measured using three items: “I have the freedom to decide what I do on my job,” “It is basically my own responsibility to decide how my job gets done,” “I have a lot of say about what happens on my job.” Response choices range from (1) strongly disagree to (4) strongly agree.
Job pressures are also measured using three items: “How often did you feel overwhelmed by how much you had to do at work,” “How often did you have to work on too many tasks at the same time,” and “How often did the demands of your job exceed the time you have to do the work?” Response choices range from (1) very often to (5) never, with all responses reverse-coded so that higher values indicate greater pressure.

Control Measures

Participants’ household income for the year prior to the interview is modeled with a series of dummy categories: from less than $25,000 (the reference category) to $150,000 and higher, with missing cases retained as an additional analytic category to add further adjustment for non-response biases (Bierman and Schieman 2020). Education is coded as participants with a university degree or higher (1) versus all other participants (0). Occupational class is measured using a seven-category classification—professional/technical, higher administration, clerical, sales, service, labor, and other occupation—with professional/technical as the reference. Weekly work hours is measured with the following categories: “1–29” (the reference category), “30–39,” “40–49,” and “50 or more.” Age is modeled as a continuous variable. Gender is coded as (0) for women versus men (1). To capture visible minority status, participants were asked: “Would you say you are a member of a visible minority here in Canada (in terms of your ethnicity/race)?” with responses (1) visible minority and not visible minority (0). Marital status was indicated by a dummy variable for cohabitating and married individuals (1), versus “single” participants (0). Presence of children was measured with one or more children in the household (1) contrasted to those with no children (0).
Table 1 shows the weighted sample descriptives.
Table 1. Sample Characteristics.
 Means/Proportions
Occupation
 Professional/Technical0.333
 Higher administration0.081
 Clerical0.141
 Sales0.083
 Service0.099
 Labor0.131
 Other0.132
BA degree or more0.478
Household income
 Less than $25,0000.076
 $25,000 to $49,9990.135
 $50,000 to $74,9990.312
 $75,000 to $99,9990.216
 $100K to $149,9990.100
 $150K+0.071
 Missing income0.091
Belong to Union0.307
Men0.520
Work hours
 1–29 hours a week0.208
 30–39 hours a week0.332
 40–49 hours a week0.335
 50+ hours a week0.125
Age41.982
Married0.582
Children in household0.343
Visible minority0.168
Weighted means are presented estimated using full-information maximum likelihood. N = 3,508.

Plan of Analysis

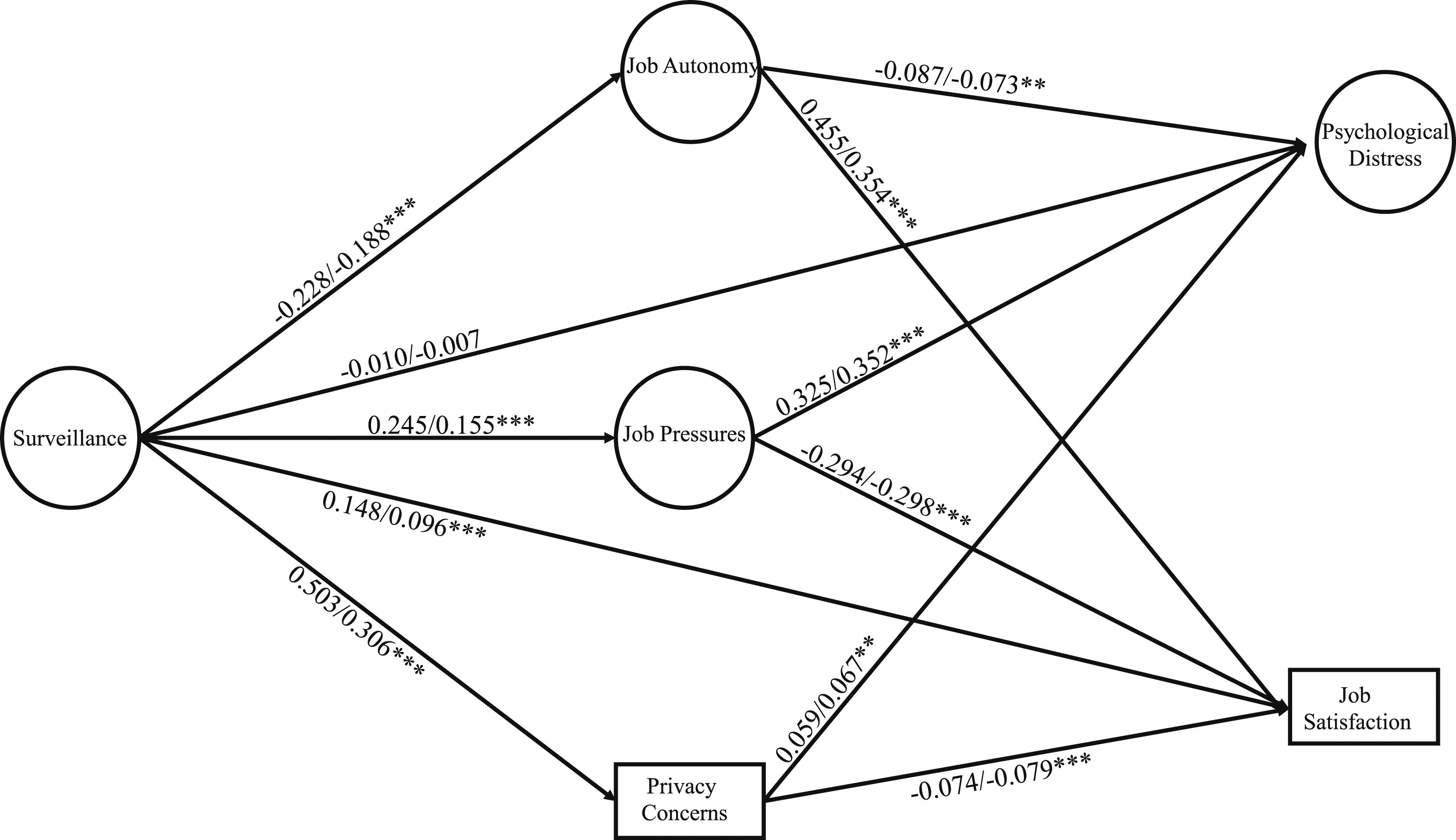
Analyses are conducted in two stages. In the first stage, a confirmatory factor analysis (CFA) is performed to examine the degree to which surveillance responses are distinct from underlying levels of surveillance as opposed to reports of job autonomy and job pressures. The details of this CFA and set of comparative models are described in a Technical appendix, with the results of the final model described in the main text. In a second stage of analyses, we estimate a structural equation model (SEM), with Figure 2 depicting the associations estimated by the SEM. In this diagram, circular shapes indicate latent variables and rectangular manifest variables, indicating that, in addition to surveillance, job autonomy, and job pressures, psychological distress is also estimated as a latent variable. This figure shows that the SEM tests the degree to which privacy violations, job autonomy, and job pressures mediate the association between surveillance, distress, and job satisfaction.
Figure 2. Structural equation model of surveillance and worker well-being.
Structural equation model is particularly useful for assessing the indirect effects of surveillance on worker well-being because a SEM can estimate the indirect association between surveillance and each well-being outcome through each hypothesized mediator. Additionally, a SEM can estimate a total indirect effect, which is a test of the combination of all indirect effects, as well as a direct effect, which is the remaining association between surveillance and each mental health outcome not accounted for by the mediators. Moreover, a total effect is the combination of all paths between surveillance and each well-being outcome, thereby demonstrating the overall associations with surveillance when mediation and the direct effects are not separated. The ratio of the indirect effects to the total effects can then show the degree to which the indirect effects are able to explain the overall association between surveillance and the well-being outcomes.
All analyses are conducted with Mplus version 8.7. Models are estimated using full-information maximum likelihood estimators that address missing data by using all information that is available from each case, resulting in minimal bias due to missing data (Enders 2010), with the result that all cases are retained in the analytic sample. All models employ heteroskedastic-robust standard errors to address the use of a survey weight and estimated standard errors based on ordinal items (Li 2016). Indirect effects are tested using the delta method, also known as a Sobel test (MacKinnon 2012).

Results

Table 2 presents the final CFA model that was determined through a comparison of models described in the Technical appendix. As Table 2 shows, the best-fitting CFA was a model that had separate latent variables for surveillance, job autonomy, and job pressures—but also had two cross-loadings. These cross-loadings indicated that questions were reflective of two latent variables. In this case, two of the three surveillance questions reflect latent levels of surveillance and latent levels of job autonomy. In other words, people’s responses to questions about surveillance combined surveillance and job autonomy. Using a common criterion of a minimal standardized for factor loadings of .40 (Matsunaga 2010), the final CFA model shows that the items had acceptable loadings for their primary factors. In other words, surveillance questions primarily reflected latent levels of surveillance, job autonomy questions primarily reflected latent levels of job autonomy, and job demands questions primarily reflected latent levels of job demands. However, for two of the questions on surveillance, people’s latent level of job autonomy also influenced responses. Both cross-loadings are negative, meaning that higher latent levels of autonomy are reflected in perceptions of less frequent monitoring and tracking. Additionally, it is notable that not only are both of the cross-loadings statistically significant, but the cross-loading for monitoring on autonomy is slightly stronger than the primary loading of monitoring on surveillance. Workers appear to be taking both surveillance and autonomy into account when reporting the degree to which they feel monitored.
Table 2. CFA Factor Loadings and Inter-Factor Correlations.
 Model 1
MetricSEpStandardized
Factor loadings
 Surveillance
  Tracking1.000----0.654
  Evaluation0.9950.061***0.638
  Monitoring0.6530.042***0.419
 Autonomy
  Freedom1.000----0.816
  Decision0.8760.026***0.739
  Lot of say0.8740.025***0.697
  Monitoring−0.5890.031 −0.467
  Tracking−0.3450.031 −0.278
 Pressures
  Overwhelmed1.000----0.856
  Tasks0.9970.019***0.841
  Demands1.0290.019***0.835
Factor covariances
 Surveillance, autonomy−0.1130.020***−0.223
 Surveillance, pressures0.1270.017***0.196
 Autonomy, pressures−0.0740.018***−0.092
Note. Derivation of this model and model fit indices are provided in the Technical appendix to this paper. This model is the model presented as Model 3 in the Technical appendix.
*p ≤ .05. **p ≤ .01. ***p ≤ .001. N = 3,508.
It should also be noted that the correlations between the latent variables decreases considerably when these cross-loadings are taken into account. When the cross-loadings are not taken into account, surveillance is correlated −.354 with autonomy (p < .001). This would suggest a moderate overlap between surveillance and job autonomy. When these cross-loadings are taken into account, the correlation between the latent measures of surveillance and job autonomy decreases by two-thirds to −.113 (p < .001). Surveillance and job pressures also become more distinct when taking these cross-loadings into account, although the differences are less stark. Without cross-loadings, the correlation between the latent measures of surveillance and job pressures is .143 (p < .001), and when the cross-loadings are taken into account, the correlation decreases to .127 (p < .001).
These analyses therefore show that, at an underlying level, surveillance is distinct from job autonomy and pressure. However, individuals’ reports of surveillance combine perceptions of autonomy and surveillance. Consequently, analyses of surveillance that depend only on worker responses without taking measurement error into account are likely to present a melange of autonomy and surveillance in reports of surveillance. A failure to take the way respondents combine autonomy and surveillance in their overall reports of surveillance substantially increases the overlap between surveillance and autonomy, but removing the bias due to autonomy in reports of surveillance shows that surveillance is distinct from autonomy and pressures. With the distinct nature of these constructs established in latent measurement, we now turn to examining the association between surveillance and the worker well-being outcomes.

Analyses of Associations with Worker Well-being

Figure 2 reports the results of an SEM that positions job autonomy, job pressure, and privacy violations as mediators between surveillance and the well-being outcomes, with these associations shown net of individual background covariates. Unstandardized and standardized coefficients are presented. The SEM shows that latent levels of surveillance are significantly associated with lower levels of job autonomy and higher levels of job pressures. Surveillance is also significantly associated with greater levels of privacy violations. The associations between surveillance and autonomy and pressures are of similar magnitude based on the standardized coefficients. Additionally, surveillance is more strongly associated with privacy violations, which is not surprising given the relevance of surveillance to privacy. Each hypothesized mediator is in turn associated with worse well-being outcomes. Job autonomy is significantly associated with lower levels of psychological distress and higher levels of job satisfaction, while both pressures and privacy violations are significantly associated with higher levels of distress and lower levels of job satisfaction. For psychological distress, the strongest predictor of the three is job pressures, whereas job autonomy is the strongest predictor of job satisfaction.
Since surveillance is associated with each hypothesized mediator, and the mediators are associated with both well-being outcomes, autonomy, pressures, and privacy violations all may contribute to explaining associations between surveillance and both outcomes. Table 3 presents tests of these indirect associations by showing the degree to which the mediators independently and together explain an association between surveillance and the well-being outcomes. For distress, Table 3 shows that each indirect effect is positive and statistically significant, indicating that surveillance is associated with greater levels of psychological distress through autonomy, pressures, and privacy violations. Inspection of the standardized coefficients for the indirect effects shows that the strongest indirect association is through job pressures, with pressures accounting for over half of the indirect effect on distress. The next strongest indirect effect is through privacy violations, but the indirect effect through privacy violations is less than half the strength of the indirect effect through job pressures. The consequences of surveillance for increased job pressures therefore predominantly explains how surveillance is associated with greater levels of psychological distress; however, the consequences of surveillance for increased privacy violations also play a role in higher levels of distress. Moreover, although the total effect of surveillance on psychological distress is significant and positive, the direct association between surveillance and psychological distress in the SEM is not significant. Since Table 3 shows that the ratio of the combined indirect effects to the total effect is greater than 100 percent (0.129/0.119), we conclude that the mediators collectively explain the entire association between surveillance and heightened psychological distress. Put more simply, these results indicate that surveillance is associated with increased distress due to its associations with reduced job autonomy and increased perceptions of job pressure and privacy violations.
Table 3. Indirect, Direct, and Total Effects of Surveillance on Worker Well-Being Outcomes.
 Psychological DistressJob Satisfaction
Metric CoefficientSEpStandardized CoefficientMetric CoefficientSEpStandardized Coefficient
Individual indirect effects
 Job autonomy0.0200.007**0.014−0.1030.021***−0.067
 Job pressures0.0800.013***0.055−0.0720.013***−0.046
 Privacy violations0.0300.009**0.020−0.0370.010***−0.024
Total indirect effects0.1290.018***0.089−0.2130.028***−0.137
Direct effects−0.0100.036 −0.0070.1480.038***0.096
Total effects0.1190.035**0.082−0.0640.040 −0.042
*p ≤ .05. **p ≤ .01. ***p ≤ .001. N = 3,508.
For job satisfaction, the total effect of surveillance is not significant, which means that we find no evidence of an overall association between surveillance and job satisfaction. However, as noted previously, each of the indirect associations between surveillance and job satisfaction through job pressure, autonomy and privacy violations are statistically significant. These indirect effects are negative, indicating that surveillance is indirectly associated with lower levels of job satisfaction through its positive associations with increased job pressure and privacy violations, and its negative association with job autonomy. Examining the respective strengths of the each of the mediators for the indirect association between surveillance and job satisfaction, we find that the strongest indirect effect is through autonomy, with autonomy accounting for half of the total indirect effect, and job pressures accounting for about a third of the indirect effect. Interestingly, adjusting for these indirect effects, we observe a positive direct effect of surveillance on job satisfaction. When the negative indirect effects of surveillance are taken into account, then, we observe that surveillance is associated with more job satisfaction. One way to interpret this finding is that if it were not for the associations between surveillance and the three identified secondary stressors, surveillance would increase workers’ job satisfaction. We expand on the substantive meaning of this pattern of results in the discussion section.
Because the indirect effects of surveillance on job satisfaction are negative, but the direct effects of surveillance on job satisfaction are positive, the two cancel each other out when they are combined. This is why we find a non-significant total effect on job satisfaction—positive direct effects counter negative indirect effects. Yet, it is worth noting that the strength of the combined negative effects is stronger than the direct positive effect. What these results indicate, therefore, is that had we not examined the consequences of surveillance for stress proliferation, we would have concluded that surveillance is not associated with job satisfaction. Delineating indirect and direct effects instead shows a set of contrasting associations between surveillance and job satisfaction.3
In summary, we find evidence of indirect associations between surveillance and the two well-being outcomes that operate through workers’ experiences of job autonomy, job pressure and privacy violations. In the case of psychological distress, these work conditions fully mediate a positive association with surveillance. For job satisfaction, however, we uncover a more complicated relationship with surveillance, with the indirect effects of stress proliferation balanced out by a positive direct effect. These results therefore indicate that our theoretical model is more strongly supported for psychological distress than for job satisfaction. We interpret these patterns and suggest their implication for the surveillance literature in the following discussion section.

Discussion

Despite the steep rise in workplace surveillance in recent years, researchers’ understanding of the health impacts of these technologies has been limited by narrow and inconsistent operational definitions of surveillance. In the current study, we address these inconsistencies with a general workplace surveillance measure that is sufficiently broad to be applicable to all workers, regardless of their exposure to specific forms of monitoring. Our findings, based on a national sample of Canadian workers, reveal the ways that workers’ perceptions of surveillance are associated with psychological distress and job satisfaction. As part of this, we show how the negative consequences of surveillance for well-being are explained through its tendency to shape important job quality characteristics. At the same time, our findings suggest that surveillance may relate to worker well-being in a more complex manner than previously anticipated—a relationship that may vary according to the well-being indicator examined.
Guided by theoretical models of worker surveillance and stress proliferation, we investigated the role of three “secondary stressors”—job pressures, reduced autonomy, and privacy violations—in explaining the negative consequences of surveillance. Although the stress process perspective suggests that stress proliferation is an unfolding process (Pearlin and Bierman 2013), this process is most often examined as a single, sequential chain. The results of the current research show how this perspective must make clear that multiple secondary stressors can emanate from a single stressor, and these multiple secondary stressors must be taken into account jointly to understand the full extent of the way in which stress proliferation acts to create the consequences of stressors on mental health. In the case of psychological distress, each of these secondary stressors fully accounted for its positive association with monitoring among study participants. These results demonstrate the multifaceted nature of surveillance as a work stressor; however, the disproportionate role of job pressures in accounting for half of the indirect effect of surveillance on distress also underscores how monitoring’s deleterious effects are experienced through its tendency to increase workload and performance expectations. While employers may intentionally utilize surveillance technology with this goal in mind, our findings reveal a downside to a reliance on surveillance, as surveillance also results in role overload and compromised worker well-being that may in turn harm productivity.
In addition to autonomy and job pressures, we also investigated the extent that workers’ views about their privacy while at work contributed to the negative consequences of surveillance. A growing literature documents the ways in which employers are increasingly peeking inside their employees’ lives, from reading email communications and observing social media profiles, to tracking personal health data (Ball, 2021). While it is not surprising that we found that surveillance was associated with increased perceptions of privacy violations, it is notable that these perceptions had a stronger indirect effect for psychological distress than job autonomy. Given the emphasis in previous studies on the importance of job autonomy for worker mental health, the role of privacy violations as a substantial mechanism for the health effects of surveillance shows that privacy violations are a critical secondary stressor that results from greater worker surveillance.
When it came to job satisfaction, though, results were more complex. In line with psychological distress, surveillance was also deleteriously associated with job satisfaction through the three mediators. At the same time, however, the negative consequences of surveillance for job satisfaction through the proposed stress mechanisms were balanced by a positive association once these negative effects were taken into account. The sum result was an overall lack of association between surveillance and job satisfaction. There are two primary conclusions from this pattern of findings. First, researchers examining the consequences of surveillance need to develop and test theoretical models of these effects. Examining overall associations may not be sufficient because surveillance may have polyvalent consequences, and delineating these contrasting effects is likely to better show both the benefits and costs of surveillance. Second, a positive direct association between surveillance and job satisfaction raises the possibility that employers’ surveillance efforts need not have entirely deleterious consequences for workers, and perhaps may even have some positive outcomes if monitoring technologies are implemented with a commitment to ensuring workers’ autonomy and their freedom from excessive pressures. Such an approach to monitoring requires a sensitivity from supervisors to the dangers posed by tracking technologies and the power dynamics embedded within the collection of worker data. If surveillance data is used to empower workers by offering them useful feedback on their work activities, certain forms of monitoring may be received positively by workers (Stark and Pais 2020).
Nonetheless, our optimism regarding the potential benefits of surveillance is tempered by the robust associations observed between surveillance, job pressure, and reduced worker autonomy. While it may be possible to mitigate work intensification and the erosion of worker control through careful job design, we remain skeptical about widespread adoption of this “high road” approach to surveillance. Instead, we suggest that the future of workplace surveillance is better captured through the lens of labor process theory, which views employers’ use of surveillance technology as a means to gain greater control over the labor process (Braverman 1974). From this perspective, work intensification and reduced worker autonomy are therefore more likely outcomes of surveillance rather than worker empowerment—a view supported by our findings.
Although our findings broadly align with the predictions of labor process theory, we were unable to explore one of its key propositions regarding workers’ efforts to resist surveillance (Edwards 1979). Nevertheless, we argue that our conceptual model illustrates the micro-foundations of worker resistance by explaining the psychological consequences of workplace surveillance through stress proliferation. While previous research has documented the various conditions under which surveillance is most likely to be resisted by workers (Nyberg and Sewell 2014), it may be useful for future surveillance studies to consider stress proliferation as a precursor to worker resistance. Such an approach may be helpful in establishing testable hypotheses for potential relationships between the secondary stressors linked to surveillance and workers’ subsequent strategies to resist their employers’ surveillance efforts. For example, our finding that job pressures exerted a larger contribution than privacy violations to the association between surveillance and worker well-being raises the possibility that resistance to surveillance may be galvanized more by work intensification than privacy issues. Additional research on stress proliferation and workers’ responses to surveillance is therefore warranted.4
Given that this study was conducted during the COVID-19 pandemic, we briefly consider the potential influence of the pandemic on our findings and speculate about the future of surveillance in a post-pandemic context. Many employers turned to monitoring software to track their workers during the pandemic, a trend that was evident in rising surveillance perceptions during this period (TUC 2020). Given this trend, the pandemic may have amplified the negative effects of surveillance, as employers became more focused on monitoring workers’ compliance with health protocols and ensuring the productivity of remote workers. Additionally, given that many workers are experiencing new tracking technologies for the first time, the long-term health consequences of these technologies are unclear. Workers may become accustomed to continuous monitoring, for example, and potentially desensitized to encroachments on their privacy. Conversely, mounting concerns about the impact of artificial intelligence technologies that increasingly underpin surveillance systems may prompt heightened resistance from workers. To fully grasp these dynamics, further research is therefore essential.
There are several limitations to this research that should be noted. Our ability to infer conclusions about causal relationships between surveillance and distress and job satisfaction are constrained by the cross-sectional nature of the C-QWELS study. Longitudinal research is therefore necessary to establish the appropriate temporal sequencing. Relatedly, given that our measures are based on self-reports, it is possible that unmeasured personality traits or attitudes (e.g., pessimism) may account for part or all of the revealed association between surveillance and well-being. To explore this possibility, we examined the associations between surveillance and well-being outcomes adjusting for workers’ perceptions of their future social mobility, which we used as a proxy for pessimism. Results from these ancillary analyses were consistent with the results presented in the paper.
A further limitation of our research is that while surveillance models emphasize the role of extraneous factors in shaping the outcomes of surveillance (Ravid et al. 2020), our analytical model prevented us from exploring whether worker characteristics (e.g., attitudes toward surveillance) and job conditions (e.g., supervisor support) moderated the negative consequences of surveillance that we observed. Finally, due to model identification, a maximum of two cross-loadings were permitted for the surveillance items. That we established strong model with these two cross-loadings, and even the second was substantially less than the first, suggests that additional cross-loadings would not have been informative. Nevertheless, additional research that expands the number of general surveillance items will be able to explore the extent of overlap with job autonomy in greater detail.

Conclusion

The growing suite of workplace surveillance technologies that are available to employers raises numerous ethical, legal, and labor standards questions that, at present, remain unanswered. While the extent and ways that employers should be allowed to monitor their workers are thorny issues without easy answers, such discussions should be facilitated by the availability of rigorous empirical research documenting the human impact of these surveillance systems. Seeking to address this empirical gap, the current study finds that workplace surveillance has overall damaging consequences for workers’ mental health. Additional research is warranted to confirm these findings and to shed further light on what is undoubtedly a timely and critical labor issue.

Declaration of Conflicting Interests

The author(s) declared no potential conflicts of interest with respect to the research, authorship, and/or publication of this article.

Funding

The author(s) disclosed receipt of the following financial support for the research, authorship, and/or publication of this article: This research is funded by the University of Toronto COVID-19 Action Initiative and the Social Science and Humanities Research Council (435-2020-1125) (Scott Schieman, principal investigator).

Footnotes

1. We use the terms “monitoring” and “surveillance” interchangeably in this paper.
2. Angus Reid employs several measures to verify the authenticity and quality of the data collected. These include incorporating attention checks throughout the surveys participants complete to ensure attentiveness and the accuracy of their responses. Additionally, after data collection, we carefully examined the responses for consistency and flagged any suspicious or inconsistent patterns for further scrutiny.
3. In ancillary analyses, we included additional controls to further account for various aspects of job quality. These controls encompassed employment status (salaried or hourly), remote work capability, advancement opportunities at the current job, and perceived fairness of pay. Results revealed that the focal associations were not changed substantively from the primary analyses. For model parsimony, we omit these additional controls from our primary analyses; however, results are available in the Technical appendix (Table S4).
4. We thank an anonymous reviewer for suggesting this possibility.

References

Adams Ian, Mastracci Sharon. 2019. “Police Body-Worn Cameras: Effects on Officers’ Burnout and Perceived Organizational Support.” Police Quarterly 22(1):5–30.
Aiello John R., Kolb Kathryn J. 1995. “Electronic Performance Monitoring and Social Context: Impact on Productivity and Stress.” Journal of Applied Psychology 80:339–53.
Aiello John R., Svec Carol M. 1993. “Computer Monitoring of Work Performance: Extending the Social Facilitation Framework to Electronic Presence.” Journal of Applied Social Psychology 23(7):537–48.
Alder G. Stoney. 1998. “Ethical Issues in Electronic Performance Monitoring: A Consideration of Deontological and Teleological Perspectives.” Journal of Business Ethics 17(7):729–43.
Alge Bradley J. 2001. “Effects of Computer Surveillance on Perceptions of Privacy and Procedural Justice.” Journal of Applied Psychology 86(4):797.
Alge Bradley J., Hansen S. Duane. 2013. “Workplace Monitoring and Surveillance Research since ‘1984’: A Review and Agenda.” Pp. 209–37 in The Psychology of Workplace Technology. New York: Routledge/Taylor & Francis Group.
Backhaus Nils. 2019. “Context Sensitive Technologies and Electronic Employee Monitoring: A Meta-Analytic Review.” 2019 IEEE/SICE International Symposium on System Integration (SII), Paris, France, 14–16 January 2019, Pp. 548–53. IEEE.
Ball Kirstie. 2010. “Workplace Surveillance: An Overview.” Labor History 51(1):87–106.
Ball Kirstie. 2021. Electronic Monitoring and Surveillance in the Workplace. Literature Review and Policy Recommendations. JRC125716, Luxembourg: Publications Office of the European Union.
Ball Kirstie, Margulis T. 2011. “Monitoring and Surveillance in Call Centres: A Review and Synthesis.” New Technology, Work and Employment 26(2):113–26.
Bartels Lynn K., Nordstrom Cynthia R. 2012. “Examining Big Brother’s Purpose for Using Electronic Performance Monitoring.” Performance Improvement Quarterly 25(2):65–77.
Bhave Devasheesh P. 2014. “The Invisible Eye? Electronic Performance Monitoring and Employee Job Performance.” Personnel Psychology 67(3):605–35.
Bierman Alex, Schieman Scott. 2020. “Social Estrangement and Psychological Distress Before and During the COVID-19 Pandemic.” Journal of Health and Social Behavior 61(4):397.
Braverman Harry. 1974. Labor and Monopoly Capital. New York: Monthly Review Press.
Bucher Eliane Léontine, Schou Peter Kalum, Waldkirch Matthias. 2021. “Pacifying the Algorithm–Anticipatory Compliance in the Face of Algorithmic Management in the Gig Economy.” Organization 28(1):44–67.
Carayon Pascale. 1994. “Effects of Electronic Performance Monitoring on Job Design and Worker Stress: Results of Two Studies.” International Journal of Human-Computer Interaction 6(2):177–90.
Davidson Rick, Henderson Ron. 2000. “Electronic Performance Monitoring: A Laboratory Investigation of the Influence of Monitoring and Difficulty on Task Performance, Mood State, and Self-Reported Stress Levels.” Journal of Applied Social Psychology 30(5):906–20.
Edwards Richard. 1979. Contested Terrain: The Transformation of the Workplace in the Twentieth Century. New York: Basic Books.
Enders Craig K. 2010. Applied Missing Data Analysis. New York: Guilford Press.
Faragher E. Brian, Cass Monica, Cooper Cary L. 2005. “The Relationship Between Job Satisfaction and Health: A Meta-Analysis.” Occupational and Environmental Medicine 62:105–112.
Gartner Group. 2019. The Future of Employee Monitoring. Accessed on September 15, 2022. (https://www.gartner.com/smarterwithgartner/the-future-of-employee-monitoring/).
Golden Jessica, Chemi Eric. 2020. “Worker Monitoring Tools See Surging Growth as Companies Adjust to Stay-at-Home Orders.” CNBC, May 13.
Greene Jay. 2021. “Amazon’s Employee Surveillance Fuels Unionization Efforts: ‘It’s Not Prison, It’s Work.” Washington Post. Accessed July 1, 2022.Available Online at: (https://www.Washingtonpost.Com/Technology/2021/12/02/Amazon-Workplace-Monitoring-Unions).
Holland Peter, Tham Tse Leng. 2022. “Workplace Biometrics: Protecting Employee Privacy One Fingerprint at a Time.” Economic and Industrial Democracy 43(2):501–15.
Holman David, Chissick Claire, Totterdell Peter. 2002. “The Effects of Performance Monitoring on Emotional Labor and Well-Being in Call Centers.” Motivation and Emotion 26:57–81.
Irving R. H., Higgins Christopher A., Safayeni Frank R. 1986. “Computerized Performance Monitoring Systems: Use and Abuse.” Communications of the ACM 29(8):794–801.
Jeske Debora. 2022. “Remote Workers’ Experiences with Electronic Monitoring during Covid-19: Implications and Recommendations.” International Journal of Workplace Health Management.
Kantor J., Sundaram A., Aufrichtig A., Taylor R. 2022. “Workplace Productivity: Are You Being Tracked.” The New York Times (https://www.nytimes.Com/Interactive/2022/08/14/Business/Worker-Productivity-Tracking.Html).
Karasek Robert A. Jr. 1979. “Job Demands, Job Decision Latitude, and Mental Strain: Implications for Job Redesign.” Administrative Science Quarterly 24:285–308.
Kessler Ronald C., Andrews G., Colpe L. J., Hiripi E., Mroczek D. K., Normand S. L., Walters Ellen E., Zaslavsky Alan M. 2002. “Short Screening Scales to Monitor Population Prevalences and Trends in Non-Specific Psychological Distress.” Psychological Medicine 32(6):959–76.
Li Cheng-Hsien. 2016. “The Performance of ML, DWLS, and ULS Estimation with Robust Corrections in Structural Equation Models with Ordinal Variables.” Psychological Methods 21:369–87.
Lyon David. 2001. Surveillance Society: Monitoring Everyday Life. Milton Keynes: Open University Press.
MacKinnon David. 2012. Introduction to Statistical Mediation Analysis. New York: Routledge.
Matsunaga Masaki. 2010. “How to Factor-Analyze Your Data Right: Do’s, Don’ts, and How-to’s.” International Journal of Psychological Research 3(1):97–110.
Moore Phoebe V. 2018. “Tracking Affective Labour for Agility in the Quantified Workplace.” Body & Society 24(3):39–67.
Morrison Sara. 2020. “Just Because You’re Working from Home Doesn’t Mean Your Boss isn’t Watching You.” Recode. Accessed August 24th 2022.Available at (https://www.vox.com/recode/2020/4/2/21195584/coronavirus-remote-work-from-home-employee-monitoring).
Nyberg, Daniel and Sewell, Graham. 2014. “Collaboration, Co‐operation or Collusion? Contrasting Employee Responses to Managerial Control in three Call Centres. British Journalof Industrial Relations, 52(2): 308–332.
Pearlin Leonard I. 1999. “The Stress Process Revisited.” Pp. 395–415 in Handbook of the Sociology of Mental Health, Handbooks of Sociology and Social Research, edited by Aneshensel C. S., Phelan J. C. Boston, MA: Springer US.
Pearlin Leonard I., Bierman Alex. 2013. “Current Issues and Future Directions in Research into the Stress Process.” Pp. 325–40 in Handbook of the Sociology of Mental Health, Handbooks of Sociology and Social Research, edited by Aneshensel C. S., Phelan J. C., Bierman A. Dordrecht: Springer Netherlands.
Pierce Lamar, Snow Daniel C., McAfee Andrew. 2015. “Cleaning House: The Impact of Information Technology Monitoring on Employee Theft and Productivity.” Management Science 61(10):2299–2319.
Ranganathan Aruna, Benson Alan. 2020. “A Numbers Game: Quantification of Work, Auto-Gamification, and Worker Productivity.” American Sociological Review 85(4):573–609.
Ravid Daniel M., Tomczak David L., White Jerod C., Behrend Tara S. 2020. “EPM 20/20: A Review, Framework, and Research Agenda for Electronic Performance Monitoring.” Journal of Management 46(1):100–126.
Ravid Daniel M., White Jerod C., Tomczak David L., Miles Ahleah F., Behrend Tara S. 2023. “A Meta-Analysis of the Effects of Electronic Performance Monitoring on Work Outcomes.” Personnel Psychology 76(1):5–40.
Rosenblat Alex, Kneese Tamara, Boyd Danah. 2014. Workplace Surveillance. In (Future of Work Project Supported by Open Society Foundations). New York, NY: Data & Society Research Institute. Retrieved from (https://papers.ssrn.com/sol3/papers.cfm?abstract_id=2536605).
Sainato Michael. 2022. “UPS Drivers Push for Air Conditioning as Temperatures Soar: ‘People Are Dropping Weekly.’” The Guardian, August 8. Accessed September 27 2022 (https://www.theguardian.com/us-news/2022/aug/08/ups-drivers-union-heat-temperatures-climate-crisis).
Satariano Adam. 2020. “How My Boss Monitors Me While I Work From Home.” The New York Times, May 6. Available at. Accessed September 4th 2022 (https://www.nytimes.com/2020/05/06/technology/employee-monitoring-work-from-home-virus.html).
Saval Nikil. 2015. Cubed: The Secret History of the Workplace. New York: Knopf Doubleday Publishing Group.
Sewell Graham. 2005. “Nice Work? Rethinking Managerial Control in an Era of Knowledge Work.” Organization 12(5):685–704.
Smith Michael J., Pascale Carayon, Sanders Katherine J., Lim Soo-Yee, LeGrande David. 1992. “Employee Stress and Health Complaints in Jobs with and Without Electronic Performance Monitoring.” Applied Ergonomics 23(1):17–27.
Stanton Jeffrey M. 2000. “Reactions to Employee Performance Monitoring: Framework, Review, and Research Directions.” Human Performance 13(1):85–113.
Stark David, Pais Ivana. 2020. “Algorithmic Management in the Platform Economy.” Sociologica 14(3):47–72.
Tausig Mark, Fenwick Rudy. 2011. Work and Mental Health in Social Context. New York: Springer.
Trade Union Congress (TUC). 2020. “Technology Managing People - The Worker Experience.” Retrieved March 7, 2023 (https://www.tuc.org.uk/research-analysis/reports/technology-managing-people-worker-experience).
Vallas Steven P., Schor Juliet B. 2020. “What do Platforms do? Understanding the Gig Economy.” Annual Review of Sociology 46:273–294.
Warr Peter. 2007. Work, Happiness, and Unhappiness. New York: Psychology Press.
Yost Allison Brown, Behrend Tara S., Howardson Garett, Darrow Jessica Badger, Jensen Jaclyn M. 2019. “Reactance to Electronic Surveillance: A Test of Antecedents and Outcomes.” Journal of Business and Psychology 34(1):71–86.
Zeidner Moshe, Matthews Gerald. 2005. “Evaluation Anxiety: Current Theory and Research.” Pp. 141–163 in Handbook of Competence and Motivation, edited by Elliot A. J., Dweck C. S. New York: Guilford Publications.
Zuboff Shoshana. 1988. In the Age of the Smart Machine: The Future of Work and Power. New York: Basic Books.

Appendix A Coviariates of Stuctural Equation Model of Surveillance and Mental Health.

 SurveillanceJob AutonomyJob PressuresPrivacy ConcernsPsychological DistressJob Satisfaction
Metric CoefficientSEpStandardized CoefficientMetric CoefficientSEpStandardized CoefficientMetric CoefficientSEpStandardized CoefficientMetric CoefficientSEpStandardized CoefficientMetric CoefficientSEpStandardized CoefficientMetric CoefficientSEpStandardized Coefficient
Higher administrationa0.0290.053 0.0120.0360.056 0.0130.0440.060 0.012−0.1850.063 −0.0470.0020.058 0.001−0.0480.060 −0.013
Clericala0.0210.045 0.011−0.2570.045***−0.114−0.1070.056 −0.037−0.0450.060 −0.0150.0620.053 0.023−0.0710.055 −0.025
Salesa0.1200.057*0.0510.0350.061 0.012−0.1280.070 −0.034−0.0070.075 −0.002−0.0760.064 −0.022−0.0610.061 −0.017
Servicea0.2890.059***0.133−0.1760.066**−0.067−0.0470.072 −0.0140.2110.079**0.0590.1050.065 0.033−0.1140.070 −0.034
Labora0.0790.051 0.041−0.1990.053***−0.086−0.2290.063***−0.0760.1380.066*0.0440.0340.058 0.012−0.0690.058 −0.023
Othera0.0350.050 0.018−0.0340.055 −0.015−0.1820.059**−0.060−0.0850.061 −0.0270.1340.050**0.048−0.0910.055 −0.031
BA degree or more−0.0270.032 −0.0210.0810.034*0.0520.2220.039***0.108−0.0120.042 −0.006−0.0820.035*−0.0440.0070.036 0.004
Income $25,000 to $49,999b−0.0540.077 −0.0290.0670.086 0.0290.1630.096 0.054−0.0520.097 −0.0170.1440.090 0.052−0.1500.090 −0.051
Income $50,000 to $74,999b−0.0390.073 −0.0280.1460.081 0.0860.1400.091 0.064−0.0290.091 −0.013−0.0320.086 −0.016−0.0920.084 −0.042
Income $75,000 to $99,999b−0.0320.077 −0.0210.2230.085**0.1170.1640.096 0.066−0.1180.095 −0.045−0.0780.089 −0.034−0.0430.091 −0.018
Income $100K to $149,999b−0.1170.083 −0.0540.1690.093 0.0650.2000.100*0.059−0.1210.103 −0.034−0.1690.095 −0.054−0.0350.097 −0.011
Income $150K+b−0.1550.088 −0.0610.1660.100 0.0540.2160.110 0.054−0.0880.111 −0.021−0.0950.100 −0.026−0.1430.103 −0.036
Missing incomeb−0.1020.082 −0.0450.2220.090*0.0810.0770.101 0.022−0.1230.105 −0.033−0.0260.098 −0.008−0.1220.096 −0.035
Belong to union0.0520.035 0.037−0.3790.036***−0.2230.0300.040 0.0140.2380.043***0.103−0.0070.037 −0.0030.0620.040 0.028
Men0.0550.030 0.0430.1140.031***0.073−0.3510.037***−0.172−0.1220.038**−0.057−0.1710.035***−0.090−0.1530.035***−0.076
Work 30–39 hours a weekc0.1820.045***0.133−0.0660.048 −0.0390.2240.051***0.103−0.0940.057 −0.041−0.1850.050***−0.0920.0390.052 0.018
Work 40–49 hours a weekc0.2460.044***0.180−0.0430.047 −0.0260.6150.053***0.2840.0550.057 0.024−0.2730.051***−0.1360.1020.051*0.048
Work 50+ hours a weekc0.3580.056***0.1830.0490.062 0.0211.0770.068***0.3480.1930.071**0.060−0.3500.066***−0.1230.1000.067 0.033
Age−0.0030.001**−0.0750.0060.001***0.113−0.0090.001***−0.1270.0010.002 0.017−0.0170.001***−0.2600.0030.001*0.038
Married−0.0940.034**−0.0720.0320.036 0.0200.0930.040*0.0450.0590.043 0.027−0.0790.037*−0.0410.0790.039*0.039
Children in household0.0830.031**0.0610.0670.034*0.0400.0200.039 0.009−0.0500.041 −0.023−0.0840.035*−0.0420.0260.036 0.013
Visible minority−0.0110.039 −0.007−0.0580.042 −0.0280.0290.046 0.0110.1210.049*0.042−0.0200.044 −0.0080.0000.046 0.000
Coefficients of determination                        
R20.072   0.171   0.234   0.136   0.285   0.247   
Error covariances                        
Hopeless with sad0.2290.015***0.406                    
Autonomy with job pressures−0.0470.016**−0.073                    
Autonomy with privacy concerns−0.1980.017***−0.280                    
Pressures with privacy concerns0.1420.019***0.160                    
Distress with job satisfaction−0.1460.017***−0.210                    
*p ≤ .05. **p ≤ .01. ***p ≤ .001. N = 3,508.
aProfessional/Technical is reference
bLess than $25,000 is reference.
cFewer than 30 is reference.

Appendix B Unweighted Percentage Distributions for Indicator Items of Latent Constructs.

Psychological Distress ItemsNone of the Time (%)A Little of the Time (%)Some of the Time (%)Most of the Time (%)All of the Time (%)
Anxious12.6428.9933.6719.295.42
Nervous20.3734.0030.8311.373.43
Restless22.3030.1432.0312.562.98
Sad21.0633.4031.0611.173.31
Hopeless43.4926.1720.857.092.40
 Strongly Disagree (%)Somewhat Disagree (%)Somewhat Agree (%)Strongly Agree (%)
Workplace surveillance items
 Work activities are tracked26.5532.7028.8111.94
 Performance is frequently evaluated25.2527.6133.9613.17
 Rarely monitored at job30.2135.4221.9612.41
Job autonomy items
 Freedom to decide actions on job16.3724.3540.7118.57
 Responsibility to decide how job is done9.1615.0440.3935.41
 Have a lot of say what happens on job16.2624.5337.6921.51
Job Pressures ItemsNever (%)Rarely (%)Sometimes (%)Often (%)Very Often (%)
Feeling overwhelmed by work11.0624.4634.1516.1914.14
Working on too many tasks at once9.7522.5232.3519.4415.94
Job demands exceed time available13.4026.0828.9116.3315.28
Note. The percentages listed in this appendix represent the unweighted distribution of responses for each item used as indicators. These percentages should not be interpreted as direct measures of distress or other constructs but are used to estimate latent constructs, which are continuous variables inferred from these observed indicators.

Supplementary Material

Please find the following supplemental material available below.

For Open Access articles published under a Creative Commons License, all supplemental material carries the same license as the article it is associated with.

For non-Open Access articles published, all supplemental material carries a non-exclusive license, and permission requests for re-use of supplemental material or any part of supplemental material shall be sent directly to the copyright owner as specified in the copyright notice associated with the article.